- within Corporate/Commercial Law topic(s)
- within Corporate/Commercial Law topic(s)
- within Corporate/Commercial Law, Employment and HR and Real Estate and Construction topic(s)
- in Oceania
引 言
股权激励是企业将公司的股权或股权的收益权以符合企业性质及当前发展阶段的方式授予企业的管理人员、核心业务人员或其他特定对象,从而激励他们为公司长期发展服务的一种激励安排 [1]。根据中国证监会发布的《上市公司股权激励管理办法》的定义,股权激励是指上市公司以本公司股票为标的,对其董事、高级管理人员及其他员工进行的长期性激励。
对企业端而言,股权激励有利于降低企业现金激励成本和稳定人才队伍;对激励对象而言,股权激励有利于促进员工的积极性和实现财富权利诉求。因此,无论是上市公司还是非上市公司或者初创型企业,股权激励作为一种长期性激励制度,被企业广泛采用。自2006年至2020年,共有2547家上市公司发布了3904份股权激励方案,更有764家上市公司公布了2期及以上的股权激励方案 [2]。而实践中,由于股权激励背景、激励主体、激励工具类型、激励架构的多样性,加之激励对象与激励主体诉请的复杂性,有关股权激励的争议也愈加频繁和复杂。
本文分上下两篇,拟从股权激励系列纠纷角度,对股权激励纠纷的纠纷类型、涉诉主体、主要争议类型进行梳理、归纳和分析,并据此为如何启动和应对各类型的股权激励纠纷提供涉诉建议。
一、股权激励纠纷是否属于劳动争议
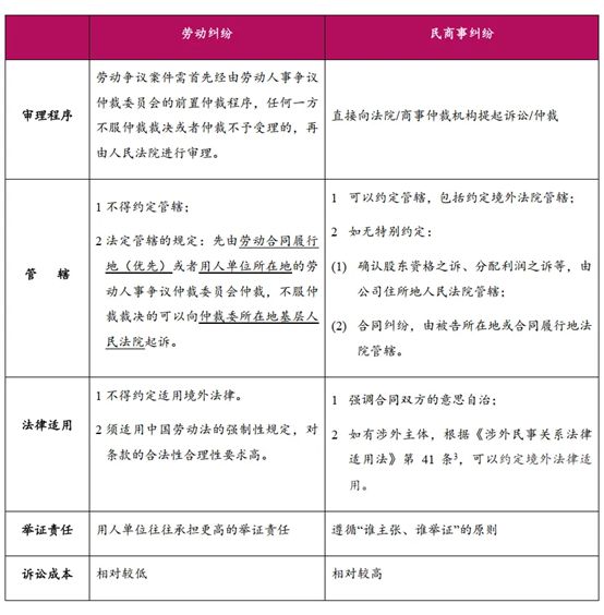
由于目前实践中的股权激励纠纷基本上是基于激励主体与激励对象之间存在的劳动关系或是双方签订的股权激励协议而产生,因而股权激励纠纷是属于劳动争议还是民商事争议,是处理和应对该类纠纷的先决问题。二者引发的审理程序、管辖法院、法律适用、举证责任分配、诉讼成本、审理口径、争议焦点归纳思路等方面存在明显差异,而实践中不同的法院在此问题的认定上仍存在分歧。
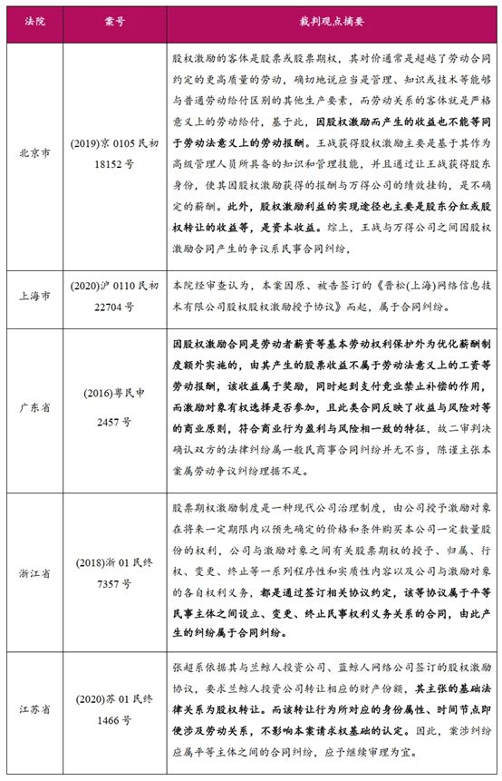
(一)观点一:股权激励纠纷为劳动者与公司发生的争议,应属于劳动争议纠纷
该观点认为,股权激励的授予基础是劳动关系与劳动者履行劳动合同密切相关,体现了劳动者从属于用人单位管理、通过劳动获得报酬的典型劳动关系特征。故劳动者因股权激励与公司发生的纠纷应属于劳动争议纠纷。部分地区司法实践倾向于认定股权激励纠纷属劳动争议的观点及思路如下:

(二)观点二:股权激励协议属于平等主体之间的普通商事合同,由此产生的争议属于民商事争议
该观点认为,股权激励制度作为一种现代公司治理制度,旨在促使激励对象利益与公司效益相绑定,从而实现公司与劳动者个人的双赢。因股权激励涉及的财产性收益与企业经营状况和股票价格密切相关且具有不确定性,有别于企业定期支付给员工的固定工资、奖金、福利等劳动报酬。且激励主体与激励对象之间有关股票的授予、归属、行权、变更、终止等一系列程序性和实质性内容均通过签订相关协议约定,该等协议属于平等主体之间的普通商事合同,故由此产生的纠纷属于民商事纠纷,不属于劳动争议。部分地区司法实践倾向于认定股权激励纠纷属普通民商事纠纷的观点及思路如下:

(三)两种纠纷的审理路径

实践中,考虑到争议解决成本、管辖便利度以及劳动争议对劳动者权益的倾向性保护,劳动者往往会选择通过提起劳动争议向用人单位主张股权激励相关权益,而用人单位则更多倾向于主张股权激励纠纷属于合同纠纷或者其他商事纠纷。
(四)两种纠纷的界定标准
1、激励对象与激励主体之间的关系
激励主体与激励对象是股权激励关系中最基本的参与者,也是股权激励纠纷的主要涉诉方。二者之间的法律关系很大程度上决定了股权激励纠纷是属于劳动争议还是普通民商事纠纷。
一般情况下,作为公司员工的高级管理人员及核心技术、业务人员,与公司签订有劳动合同,二者之间的基础关系为劳动关系,两者因股权激励发生的纠纷可能属于劳动争议;而当激励对象是董事、监事 [4]时,其与激励主体之间可能只存在委托合同关系 [5],不存在劳动关系,若因股权激励发生纠纷,该纠纷不属于劳动争议,也不适用相关劳动法规。
2、争议标的/案由
实践中股权激励纠纷最为常见的诉讼请求主要包括:

3、股权激励与劳动关系的建立和履行的关联性
若股权激励合同的履行与劳动关系的建立和履行存在明显的关联,如:用人单位在录用通知函、劳动合同或规章制度等文件中向劳动者做出了股权激励的承诺;薪酬制度中将股权激励作为员工薪酬的一部分;股权激励的授予、归属、解锁、行权等条件与员工的个人绩效表现、工作年限、岗位职级等相挂钩,则该等纠纷较有可能属于劳动争议。
比如,在(2017)粤03民终1326号案件中,深圳市中级人民法院从员工获取限制性股票的起因、长期性目的、实现条件、解锁条件以及法律性质等五个角度进行分析,认为员工获得授予的限制性股票应当属于薪酬组成部分,员工因其限制性股票被回购注销引起的纠纷,具有劳动者接受用人单位管理、约束和激励的劳动关系典型特征,明显不同于平等民事主体之间的普通民事合同纠纷,认定员工诉请公司赔偿限制性股票损失属于劳动争议范畴。
反之,若员工通过股权激励所获得的收益与劳动报酬相比,无论是在议价能力、激励金额还是在获得方式上都存在较大差异 [6],则相关纠纷更可能被认定为平等主体之间的民商事争议。
值得注意的是,最高人民法院于2023年12月12日发布的《最高人民法院关于审理劳动争议案件适用法律问题的解释(二)(征求意见稿)》第一条规定:" 【股权激励争议的受理】用人单位基于劳动关系以股权激励方式为劳动者发放劳动报酬,劳动者请求用人单位给付股权激励标的或者赔偿股权激励损失发生的纠纷属于劳动争议,但因行使股权发生的纠纷除外。当事人不服劳动争议仲裁机构作出的裁决,依法提起诉讼的,人民法院应予受理"。截至本文发出之日,该份征求意见稿还未正式通过,但征求意见稿中对于股权激励纠纷的定性对于后续类似案件的审理将不可避免产生一定的指导意义,我们也会持续关注和更新各地司法实践对该司法解释的理解和适用情况。
二、股权激励纠纷的涉诉主体
由于股权激励机制一般都以激励主体(股权授予主体)与激励对象之间存在劳动关系为基础,故争议产生时,作为原告方的劳动者通常选择用人单位作为被告。但实践中,往往存在激励主体与用人单位不一致的情况,即激励对象与激励主体之间不存在劳动合同,激励对象直接起诉激励主体、或将激励主体和用人单位一同作为共同被告,进而引发诉讼主体适格的讨论。本文对用人单位为激励主体的情况不再进行论述。
此外,如果股权激励协议约定激励对象离职或满足约定的回购条件时、股权需强制转让给企业其他股东或指定的其他第三方,则发生纠纷时也可能涉及第三方当事人。
(一)涉诉主体多样性的原因:股权激励架构的多元化
股权激励计划的设计和架构非常多元化,常见的类型主要有:
1、直接持有
用人单位直接向劳动者授予本公司的股权;
2、间接持有
牵涉到多个主体,形成多层法律关系,定性存在较大争议:
- 用人单位在股东层面搭建员工持股平台(一般是合伙企业或者有限责任公司),由激励对象通过受让持股平台的股权、股份、有限合伙份额或财产份额间接持有用人单位的股权。在此种搭建持股平台的模式下,员工持股平台会与激励对象订立代持协议。
- 激励对象获得用人单位境内外关联实体的股权激励(发股主体与劳动者签署股权授予协议并授予股权激励,但基本前提是境内关联企业与该劳动者建立并维持劳动关系),此种场景多出现在拟赴境外上市的企业搭建的红筹架构中。具体而言,位于境内的用人单位对劳动者实施股权激励,但是具体的激励标的物有可能是境外关联上市公司或者拟上市公司的股份,并且由境外上市公司或者拟上市公司直接与用人单位的劳动者订立股权激励协议。
(二)涉诉主体的主要争议点为:当股权授予主体与用人单位不一致时,何者才是适格的被告?
1、当股权激励纠纷被作为劳动纠纷处理时
【观点一】股权授予主体非劳动关系主体,不得作为被告
在股权授予主体并非用人单位而是第三方的情况下,实际包含着两个独立的法律关系,即劳动者与用人单位之间的劳动关系和劳动者与第三方之间的股权或期权合同关系。股权或期权被授予的原因,既不能导致劳动者与第三方之间的股权或期权合同关系转化为劳动关系,也不能导致股权或期权合同纠纷被劳动争议吸收。劳动争议与股权或期权合同纠纷不属于相同或者同一种类的诉讼标的,故第三方并非适格被告。
【观点二】股权授予主体与用人单位存在控制或被控制的关联关系,签订股权激励协议系是出于其自身利益,可以作为适格当事人
以前文提及的企业存在境内外架构下的股权激励设计为例:一方面,虽然股权激励协议的主体并非用人单位,但用人单位藉以通过关联单位对劳动者实施激励的方式,从而达到对劳动者进行管理、约束与激励的目的;另一方面,股权授予主体与劳动者之间虽然没有劳动关系,但劳动者的劳动成果可以通过用人单位与授予主体的关联关系使得授予主体获益,亦即,股权授予主体与劳动者签订股权激励协议也是出于其自身利益,故其可以作为适格当事人。
2、当股权激励纠纷被作为普通民商事争议中处理时
【观点一】劳动关系存在是协议产生前提,用人单位作为被告主体资格适格
对于授予股票期权的主体,获授的是何家公司的股票期权,普通劳动者既无法选择也无法决定,这属于关联企业之间的运营架构及未来融资规划等方面的安排。股票期权的授予是为了激励员工更好地为用人单位工作,因此基础法律关系是员工与用人单位之间的劳动争议法律关系,案件审理的根本与核心亦是该劳动争议法律关系,因此用人单位作为被告主体资格适格。
值得注意的是,由于用人单位并非股权激励的实际授予主体,即便劳动者可向用人单位以劳动争议主张股权激励相关权利,劳动者可以主张的权利通常情况下也只能限于金钱给付类(如损失赔偿)的请求,无法向用人单位主张交付授予主体的股票。
【观点二】劳动关系存在不是协议产生前提,用人单位非股权激励协议签字主体,不得作为被告,适格的被告只能是股权授予主体本身
股权激励所形成的法律关系属于平等主体之间的商事合同关系,独立于劳动关系存在,劳动者应当根据股权激励授予协议的约定向股权授予主体主张相关权利。用人单位虽然是授予主体的关联公司,且员工与用人单位建立劳动合同关系和履行劳动合同情况与股票期权的授予、行权等考核条件密切相关,但用人单位并非股票期权的制定方、发布方、实施方和授予方,因此用人单位不是股票期权激励法律关系的当事人,对员工不负有股票期权的相关义务。
股权激励纠纷中涉诉主体适格的司法实践(主要是用人单位或激励主体作为被告时的情形),直接关系到员工作为原告或申请人时发起诉讼或仲裁的策略考量。我们将会在此文下篇的法律建议中详细分析。
预告
在即将分享的下篇文章里,笔者将继续讨论股权激励系列争议的主要纠纷类型,包括管辖、适用法律、与行权相关的争议(包括但不限于行权条件难以成就、逾期未行权的情形)、股权激励与劳动者违约、竞业限制的关系、股权激励不同阶段代缴税款争议等,并提出相关的涉诉建议,期待读者的交流和指正。
注释:
[1] 注:以探讨股权激励的角度,本文所称的股权激励包括股权、期权、分红权、虚拟股票、限制性股票等具体形式的激励内容,统称股权激励。
[2] 资料来源:中金公司研究部,摘自2021年1月10日已经发布的《股权激励回顾及2021年展望》
[4] 来源:北京市第一中级人民法院课题组《统⼀涉股权激励民事案件审理路径初探——以劳动争议为视⾓》。"不过当激励对象是董事、监事时,其与激励主体之间往往并非劳动关系。例如因股东会选任为激励主体的董事,其作为激励对象与激励主体之间很可能只存在委托合同关系,而不存在劳动关系。鉴于现行法律将劳动争议限定为有劳动关系的用人单位与劳动者之间发生的争议,因此,当不具有劳动关系的激励对象与激励主体因股权激励发生纠纷时,该纠纷不属于劳动争议,也不适用劳动法和劳动合同法等劳动法律法规。总之,只有当激励对象与激励主体之间存在劳动关系时,两者因股权激励发生的纠纷才有可能属于劳动争议。"原文链接:https://mp.weixin.qq.com/s/7DrXBL1hIYrkA50TrZuF1Q
[5] 关于"委托合同关系"的理解,可以作两种解释:
(1)第一种观点认为,公司依据《公司法》、章程规定及股东会决议聘任董事,董事同意任职并依法开展委托事项,双方形成"委托合同关系"。作为非劳动合同关系的抗辩,该观点出现在(2022)京0115民初6203号的"辩方观点"中。原告认为双方为劳务合同关系,被告应按照《董事协议书》约定的内容支付劳务费用;被告则主张双方无劳动合同关系,系委托合同关系及股权转让合同关系,双方实际上是在执行《CEO股权激励协议》中涉及的股权回购条款,并例举了若干最高法及地方法院的支持判决。法院最终未明确是否构成"委托合同关系",但根据协议内容(如明确排除"双方之间存在劳动关系"等)认定《董事协议书》并非一份独立的劳动合同或劳务合同,而是双方实现股权回购选择的的一种方式和手段。
(2)第二种观点认为,基于股权代持关系,激励对象与关联公司之间构成"委托合同关系"。如(2023)豫1002民初8163号中,原告与被告2之间存在劳动关系,被告2的股权期权统一由被告1代持,原告根据被告2的股权激励方案与被告1签订《委托持股协议书》。后原告离职,起诉被告1、2要求回购股权。法院认为原告与被告1形成合法有效的委托合同关系,原告作为委托人可以随时解除合同;又因为全部股金已从被告1转至被告2,故被告2应承担股权回购义务。
[6] 相关案例如:
(1)广东省高级人民法院(2019)粤民再227号:从《协议书》签订主体的身份看,胡勇时任东莞南玻公司财务部经理,2016年离职前任南玻公司集团副总裁。胡勇在限制性股权激励计划中更多是以公司高级管理人员和高端人才身份行使权利承担义务,其普通劳动者身份相对弱化。所以,在本案基于限制性股票产生的纠纷中,胡勇并非《中华人民共和国劳动法》等劳动法律法规意义上的劳动者。
(2)浙江省高级人民法院(2016)浙民终504号:股份期权激励既然作为一种额外激励,参加人可以廉价行权,企业则往往对股份期权激励计划的参加人在对公司的忠诚、勤勉、廉洁、职责等方面提出一定的要求,当股份期权激励计划参加人违反计划的相关约定时,其股份期权可能会被终止、限制或剥夺,这符合权利义务对等原则。因此,股份期权激励的参加人是否愿意签订股份期权合同、期权到期是否愿意行权认购等取决于参加人自身的选择与真实意思表示,但一旦双方签订合同,则有关双方权利义务应按照双方签订的期权合同约定的内容予以确定与履行。
The content of this article is intended to provide a general guide to the subject matter. Specialist advice should be sought about your specific circumstances.