- within Energy and Natural Resources topic(s)
 - in China
 
- within Energy and Natural Resources, Antitrust/Competition Law and Criminal Law topic(s)
 
引言
2022年4月,在国补核查的背景下,某新能源电站根据当地能源监管办公室的要求进行电价补贴情况自查。该电站在自查申报文件中错误填报了项目核准时间、装机容量(少填)、并网时间等信息,但该情况并不符合停发电价补贴的明确规定条件。相关监管部门收到电站自查申报文件后在无任何事先告知、书面通知和决定的情况下,即停发了该电站应享受的全部电价补贴(含国家补贴和省级补贴)。这一事件不仅严重影响了该新能源电站的正常运营,也再次引起了业界对于新能源电价政策执行规范性问题的关注。目前公开披露的国补核查及电价补贴停发纠纷较少,企业对在发生上述情况时如何维权缺乏认知和经验,导致自身合法权益长期遭受侵害,令人唏嘘。
鉴于上述情况,本文拟从可再生能源电价补贴(以下简称"电价补贴")政策的出台背景及规定、发电企业申请进入补贴清单及资金拨付流程、停发与核减电价补贴的依据与情形、发电企业针对停发电价补贴的救济手段等方面进行分析,希望对相关新能源企业维护自身合法权益有所帮助。
01
可再生能源电价补贴政策的出台背景及规定
(一)出台背景
在全球应对气候变化以及能源转型的大背景下,我国作为全球最大的一次能源消费国和碳排放国,面临着严峻的碳减排压力。发展可再生能源成为我国实现能源转型及减缓气候变化的关键途径。然而,由于可再生能源较传统能源成本较高且开发利用技术难度较大,在市场竞争中处于劣势地位。为提升可再生能源的竞争力,吸引更多投资进入该领域,推动我国可再生能源市场的规模化发展,国家出台了可再生能源电价补贴政策。
2006年1月1日,我国开始实施《可再生能源法》,确立了以固定电价和费用分摊制度支持可再生能源发电发展的机制。2006年1月4日,国家发展与改革委员会(以下简称"国家发展改革委")发布了《可再生能源发电价格和费用分摊管理试行办法》,明确可再生能源发电价格高于当地脱硫燃煤机组标杆上网电价的差额部分,在全国省级及以上电网销售电量中分摊。此后,一系列配套政策陆续出台,极大地促进了可再生能源的开发和利用。
国家层面法律出台后,部分省份陆续通过设立省级专项资金等方式,对符合条件的可再生能源项目给予省级电价补贴,在国家政策框架下探索了可再生能源补贴的地方路径。如,江苏省于2014年10月17日发布的《光伏发电项目省级电价补贴资金管理办法》、浙江省于2014年2月28日发布的《浙江省可再生能源发展专项资金管理暂行办法》、山东省于2014年9月29日发布的《关于贯彻落实国发〔2013〕24号文件促进光伏产业健康发展的意见》等。为响应国家号召,部分地市也纷纷出台了可再生能源电价补贴政策。
(二)相关规定

电价补贴主要具有如下特征:
1. 补贴范围:电价补贴主要涵盖风能、太阳能等新能源发电项目。以太阳能发电为例,包括集中式光伏电站、分布式光伏项目、光伏扶贫项目等。不同类型的新能源发电项目,在补贴政策的具体适用及标准上存在差异。
2. 补贴方式:补贴金额通常为项目电价与当地脱硫燃煤机组标杆上网电价间的差额,项目电价中的当地脱硫燃煤机组标杆上网电价由当地省级电网结算;高出部分由国家可再生能源发展基金予以补贴。资金由财政部按照以收定支的原则向电网企业和省级财政部门拨付补助资金,电网企业收到补助资金后,一般在10个工作日内兑付给可再生能源发电企业。此外,根据我们了解,电价补贴政策最初开始实行时,补贴款通常包含在电网企业向发电企业支付的电费收益中一并发放;但由于电网企业支付压力过大,实践中逐渐变为电网企业仅支付燃煤机组标杆上网电价部分的电费,补贴款则在财政资金到位后另行发放。
3. 补贴发展趋势:随着可再生能源行业的井喷式发展,国家不断对可再生能源的上网电价进行下调,补贴标准也随之不断降低,直至2021年进入全面平价上网时代。目前享有电价补贴的均为存量新能源发电项目,电价补贴能否按期持续发放已经成为各发电企业所面临的普遍困扰。
02
发电企业申请进入补贴清单及资金拨付流程
随着电价补贴相关政策与制度的不断发展,电价补贴的确权方式也完成了由"目录制"向"清单制"的转变,程序更加简化,审查范围亦更加全面。
2012年3月14日,财政部、国家发展改革委、国家能源局发布《可再生能源电价附加补助资金管理暂行办法》(财建〔2012〕102号,目前已废止),建立了可再生能源电价附加资金补助目录制度,以此作为可再生能源项目享有电价补贴的依据。2012年6月12日至2018年6月11日期间,国家共已公布7批可再生能源电价附加资金补助目录。
2020年1月20日,财政部、国家发展改革委、国家能源局发布《关于促进非水可再生能源发电健康发展的若干意见》(财建〔2020〕4号),优化补贴兑付流程,并将目录制管理简化为清单制管理。不久前,2025年8月20日,新能源云平台发布了《关于公布2025年第八批可再生能源发电补贴项目清单的报告》,公布纳入2025年第八批补贴清单的项目50个。
(一)申报补贴清单程序
根据国家电网有限公司于2020年12月4日发布的《关于加快推进可再生能源发电补贴项目清单审核有关工作的公告》 2(以下简称"清单申报公告"),项目业主可通过国网新能源云平台(https://sgnec.sgcc.com.cn/,集中式和非自然人分布式项目),或者"网上国网"手机APP(非自然人分布式项目)进行申报。集中式项目和分布式项目均可进行申报,但具体要求存在区别,可分别参考清单申报公告附件中的《补贴目录清单申报指南》。
1.已纳入补贴目录的项目
此前由财政部、国家发展改革委、国家能源局发文公布的第一批至第七批可再生能源电价附加补助目录内的可再生能源发电项目,由电网企业对相关信息进行审核后,直接纳入补贴清单。另外,根据清单申报公告,已纳入补贴目录的集中式项目,按照财政部全面自查的要求,需补充报送电力业务许可证和并网调度协议。
2.其余项目
根据清单申报公告,首次申报补贴项目清单的集中式项目,需核对并完善项目基本信息、指标信息、核准/备案信息、接入系统信息、并网信息、电价信息和申报承诺书。已通过电网初审但未公示的集中式项目,需补充报送电力业务许可证和并网调度协议,并更新申报承诺书。以集中式项目为例,根据《补贴目录清单申报指南(集中式项目)》,其申报程序主要如下:

(1)企业入驻
发电企业输入公司信息、法人或经办人信息、上传身份证件、上传公司证件,进行电源企业入驻申请,待新能源云审核通过后即可查看本企业项目信息。
(2)信息填报
发电企业完成入驻后,点击补贴申报界面,表格中即默认显示该登录发电企业已并网项目,可通过"项目名称"模糊查询,"项目地址"、"项目类别"、"申报时间"、"申报状态"查询过滤项目,对符合申报条件的项目点击"操作"栏【申报】按钮。
进入申报项目界面后,发电企业需进行信息填报,主要涉及如下信息:
1) 基本信息,包括经纬度、所属最高集团公司名、联系人、信息管理中心项目代码等;
2) 指标信息,包括项目指标名称、项目属性、指标文件、发布单位等;
3) 核准/备案信息,包括项目核准/备案名称、核准/备案规模、核准/备案文件、印发单位等;
4) 接入系统信息,包括接入系统方案文件、印发时间等;
5) 并网信息,包括首台机组并网时间、全部机组并网时间、实际已并网规模、电力业务许可证、并网调度协议及证明材料等;
6)电价信息,包括价格主管部门批复电价及文件,并网时本地燃煤标杆电价等;
7) 申报承诺书,新能源发电企业应对填报信息真实性、有效性进行承诺,并承担相应法律责任。
以上信息填报说明请在附件中查看:
(二)补贴清单审核流程
根据《财政部办公厅关于开展可再生能源发电补贴项目清单审核有关工作的通知》(财办建〔2020〕6号),审核流程主要包括电网企业进行项目初审、省级主管部门确认、国家可再生能源信息管理中心进行项目复核、补贴清单公示和公布,具体流程见下图。

(三)资金拨付流程

03
电价补贴停发和核减的主要情形
(一)电价补贴核查
2022年3月24日,国家发展改革委办公厅、财政部办公厅以及国家能源局综合司联合印发了《关于开展可再生能源发电补贴自查工作的通知》,决定在全国范围内开展可再生能源发电补贴核查工作(以下简称"国补核查"),对新能源行业产生了重大影响。国补核查正式启动后,由国家发展改革委、财政部、国家能源局牵头组建了国家核查工作组和32个省级核查工作组,对享受补贴政策的风电、集中式光伏发电和生物质发电项目开展全面核查。
国补核查开展后次年,国家电网有限公司、南方电网公司受国家发展改革委、财政部、国家能源局委托,分别将第一批可再生能源发电补贴合规项目清单(以下简称"合规清单")予以公布 3。国家电网有限公司发布的合规清单中共6821个项目、南方电网公司发布的合规清单中共514个项目,合计7335个项目。
上述合规清单发布后至今,相关部门仍未公布第二批合规清单,多地发电企业均翘首以盼,希望后续发布合规清单为其电价补贴的正当性盖棺定论。但据本团队了解,有较大可能不会发布后续合规清单。以上情况对于发电企业来说具有重大影响,因未进入合规清单则意味着面临电价补贴持续停发、核减、甚至退回电价补贴的风险。
此外,需要注意的是,并非只有在国补核查过程中发现问题才会被停发或核减电价补贴。即使进入了合规清单,但如果后续被发现存在合规问题,新能源电站仍然存在被停发或核减电价补贴的可能。根据《可再生能源电价附加补助资金管理办法》,电网企业应按年对补助资金申请使用等情况进行全面核查,必要时可聘请独立第三方,核查结果及时报送财政部、国家发展改革委、国家能源局。国家发展改革委、国家能源局、财政部需适时对项目开展核查,核查结果将作为补贴发放的重要依据。核查结果不合格的项目,电网企业应暂停发放补贴。
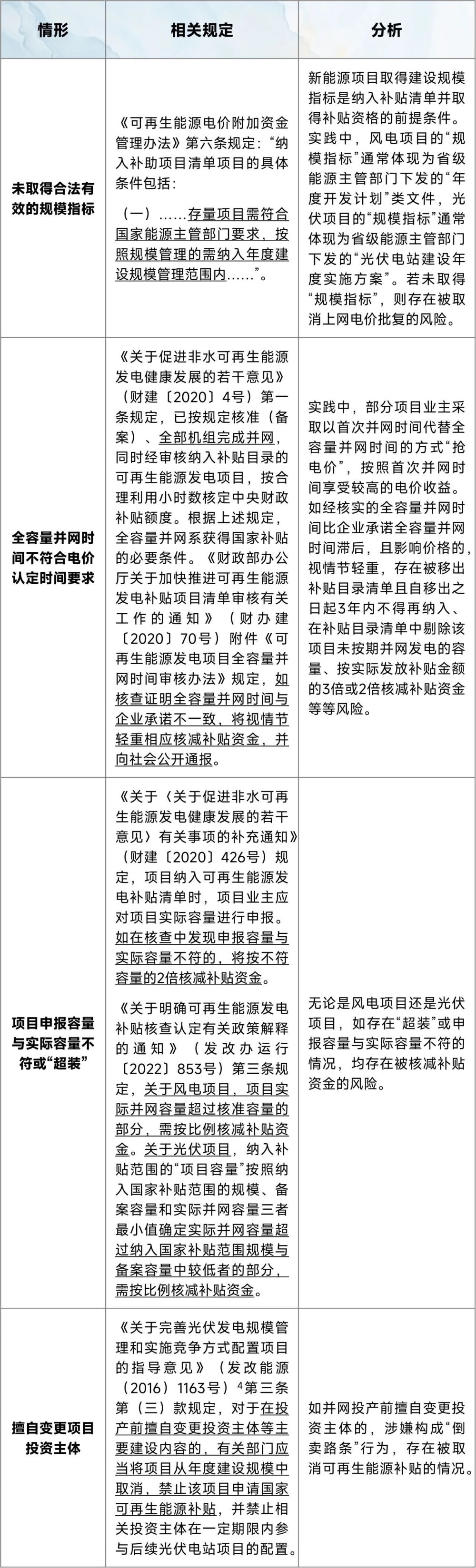
(二)停发和核减电价补贴的主要情形
参考《内蒙古自治区发展和改革委员会关于废止部分可再生能源项目上网电价批复文件的通知》(内发改价费字〔2022〕1021号)中可再生能源项目被废止电价补贴的情况,以及各地实践,停发和核减电价补贴的主要情形如下:

04
针对停发电价补贴的救济手段
(一)电价补贴发放行为的法律性质
电价补贴发放行为属于行政行为还是民事行为,将对新能源企业通过何种途径寻求救济产生重要影响,鉴于目前实践中暂无对于可再生能源电价补贴停发的具有参考性的案例,因此以下仅从法理角度进行分析与思考。
目前业界观点通常认为电价补贴属于行政行为,具有单方性、行政性,且基于其发放权益的属性,应当属于授益性行政行为。经检索其他类型国家补贴的相关案例,司法实践中倾向于认为国家补贴发放系行政补贴或行政给付,具有行政性质,而不属于民事诉讼受理范围。如(2020)豫民申4333号案件中,河南省高级人民法院认为,邓州市农业农村局发放补偿款的行为,是在行使行政管理职能过程中所实施的具体行政行为,性质上属于行政补贴,不属于民法调整对象。故邓州市农业农村局以三伟饲草公司领取补贴款不符合补助条件构成不当得利而提起民事诉讼要求返还,不属于法院民事诉讼受案范围;又如,(2018)吉民再209号案件中,吉林省高级人民法院认为,于本案,给付玉米生产者补贴系行政机关的给付行政行为,该行政行为一经作出即具有公定力,在未经有权机关经法定程序撤销或变更之前,均应推定为合法有效。
电价补贴资金拨付流程可参见上文第二部分"申请取得电价补贴的程序",资金来源为财政部,电网企业在流程中主要起兑付作用,即电网企业并非实际的发放主体,而属于行政授权/委托的主体;另外,针对电价补贴所进行的国补核查,其审查主体为国家发展改革委(国家能源局)、财政部。综上,我们理解新能源企业对于其自身权益的维护应当基于行政行为的角度,寻求行政行为方面的救济。
但需注意的是,亦存在部分说法认为电价补贴的对象为电网企业,新能源发电企业仅系通过购售电合同取得电费收益而间接获得国家补贴。该说法依据主要为:《关于分布式光伏发电实行按照电量补贴政策等有关问题的通知》(财建〔2013〕390号)第二条第(二)款规定,按照《可再生能源法》,光伏电站、大型风力发电、地热能、海洋能、生物质能等可再生能源发电补贴资金的补贴对象是电网企业。电网企业要按月与可再生能源发电企业根据可再生能源上网电价和实际收购的可再生能源发电上网电量及时全额办理结算。但鉴于目前实践现状中,通常电网企业仅与新能源发电企业按照燃煤标杆电价结算,补贴款另行发放至公司账面,因此,我们倾向于新能源发电企业即为国家补贴发放的行政相对人。
针对授益行政行为,司法实践中通常认为行政机关有权对补贴对象、内容等进行调整或变更。但发放补贴属于行政行为,即使进行调整或变更,亦应当遵循行政法的基本原则,包括信赖利益保护原则、正当程序原则等。《全面推进依法行政实施纲要》中关于依法行政的基本要求规定,合法行政:没有法律、法规、规章的规定,行政机关不得作出影响公民、法人和其他组织合法权益或者增加公民、法人和其他组织义务的决定。程序正当:要严格遵循法定程序,依法保障行政管理相对人、利害关系人的知情权、参与权和救济权。而在国补核查尚无明确定论结果、亦无任何明确停发的法律、法规、规章的情况下,停发补贴严重影响新能源发电企业的权益。
(二)针对停发电价补贴的救济手段
结合上述分析,新能源企业对于政府停发电价补贴行为可以采取以下救济方式:
1. 投诉、申诉或举报
(1)投诉及申诉
《12398能源监管热线投诉处理办法》第二条规定,自然人、法人或者其他组织对能源企业提供的用能服务保障不满意,主张维护其用能权益的,可以提出投诉。新能源电站可以以法人的身份,对能源企业(在此案例中涉及补贴发放相关的电网企业等)提供的用能服务保障(电价补贴发放服务)不满意为由,向12398能源监管热线提出投诉。
《12398能源监管热线投诉处理办法》第十三条规定,向12398热线平台反映的投诉事项经能源企业处理后,有下列情形之一的,投诉人可以向12398热线平台提出申诉:(一)对能源企业作出的投诉办理结论存在异议的,可以自收到能源企业答复之日起提出申诉;(二)能源企业未在规定期限内告知投诉办理结论的,可以在办理期限届满之日起提出申诉。若投诉人对投诉办理结论存在异议或其未告知,可以向12398热线平台提出申诉。
(2)举报
《能源法》第六十八条规定,任何单位和个人对违反本法和其他有关能源的法律、法规的行为,有权向县级以上人民政府能源主管部门或者其他有关部门举报。接到举报的部门应当及时依法处理。若认为监管部门停发电价补贴的行为涉嫌违反《能源法》等能源有关法律、法规、规章,新能源电站可以向县级以上人民政府能源主管部门或者其他有关部门举报。
2.行政复议
《中华人民共和国行政复议法》第十一条规定,认为行政机关的其他行政行为侵犯其合法权益的,公民、法人或者其他组织可以依照本法申请行政复议。第六十四条规定,行政行为主要事实不清、证据不足,或违反法定程序的,行政复议机关应决定撤销或者部分撤销该行政行为,并可以责令被申请人在一定期限内重新作出行政行为。
新能源电站若认为监管部门停发电价补贴的具体行政行为侵犯其合法权益,可以自知道该具体行政行为之日起60日内提出行政复议申请(法律规定的申请期限超过60日的除外)。
在行政复议过程中,新能源电站需要提供充分的证据证明自身符合电价补贴条件,以及监管部门停发补贴行为的不正当性。例如,提供正确的项目核准时间、装机容量、并网时间等相关证明文件,以及证明自身不存在可被停发电价补贴情形的其他材料。
3.行政诉讼
《中华人民共和国行政诉讼法》第十二条规定,人民法院受理公民、法人或者其他组织提起的下列诉讼:(十二)认为行政机关侵犯其他人身权、财产权等合法权益的。第七十条的规定,行政行为适用法律法规错误、明显不当的,应当予以撤销。第四十四条规定,对属于人民法院受案范围的行政案件,公民、法人或者其他组织可以先向行政机关申请复议,对复议决定不服的,再向人民法院提起诉讼;也可以直接向人民法院提起诉讼。法律、法规规定应当先向行政机关申请复议,对复议决定不服再向人民法院提起诉讼的,依照法律、法规的规定。
相关主管部门停发补贴侵害新能源项目合法权益,公司可依法提起行政诉讼。且该行为不属于行政复议前置事项,公司提起行政诉讼可不以行政复议为前提。行政诉讼的举证责任主要由被告(即作出停发电价补贴行为的监管部门)承担,但新能源电站也需提供支持自身主张的相关证据。
可再生能源电价补贴政策对于我国新能源产业的发展起着至关重要的推动作用。监管部门在执行政策过程中,必须严格依据相关规定,审慎作出停发或核减电价补贴的决定,避免因不当行政行为对企业和行业造成负面影响。对于新能源电站而言,应积极运用上述救济手段,维护自身的合法权益;同时,企业也需加强内部合规管理,确保项目申报、运营信息的准确性,从源头降低政策执行风险。只有监管部门与企业共同努力,才能确保国家承诺的可再生能源电价补贴落到实处,推动新能源产业持续健康发展,为我国"双碳"目标实现提供有力支撑。
Footnotes
1. 该文件于2020年1月20日被《关于印发<可再生能源电价附加补助资金管理办法>的通知》(财建〔2020〕5号)废止。
2. https://sgnec.sgcc.com.cn/home/newsenergydetail?newsId=2012030202300137339&sessionid=
3. 国家电网有限公司合规清单:https://sgnec.sgcc.com.cn/home/newsenergydetail?newsId=2301050404300117389
南方电网公司合规清单:https://www.csg.cn/xwzx/qygg/202301/t20230106_332285.html
4. 该文件已于2023年9月1日被《国家发展和改革委员会关于废止、修改部分规章、行政规范性文件和一般政策性文件的决定》废止。
The content of this article is intended to provide a general guide to the subject matter. Specialist advice should be sought about your specific circumstances.