- within Insolvency/Bankruptcy/Re-Structuring topic(s)
- in European Union
- in European Union
- in European Union
- in European Union
- in European Union
- in European Union
- within Insolvency/Bankruptcy/Re-Structuring, Employment and HR and Real Estate and Construction topic(s)
2025年3月28日,厦门市人大官网发布《厦门经济特区个人破产保护条例(草案)》 1征求社会各界意见,其中在特别程序中首次提出遗产破产程序、夫妻共同破产程序、个人与企业法人合并破产的特别破产程序设计,引起社会的广泛关注。2013年浙江省天台县人民法院开始将个人债务清理制度引入破产案件财产处置工作当中,并于2021年开创了全国遗产破产案件的先河。2024年8月29日,深圳市中级人民法院裁定夫妻债务人宣告个人破产,回应了实践中夫妻关系存续期间如何有效适用个人破产制度的难题。
本文结合相关我国司法实践对个人破产涉及的特别程序的若干问题进行研究,以期提供借鉴。
一、遗产破产程序
(一)国内司法实践
遗产破产制度在中国大陆尚属探索阶段,遗产破产能够有效避免继承人因遗产不足以偿债而陷入持续诉讼与执行的困境。《厦门经济特区个人破产保护条例(草案)》中关于遗产破产程序明确了该程序启动的原因、申请主体、申请审查事项、破产遗产范围、遗产债务清偿优先权等相关细项,为遗产破产程序启动及处理提供较为详细指引。现从全国第一起遗产破产案件看遗产破产程序的发展和实践意义。
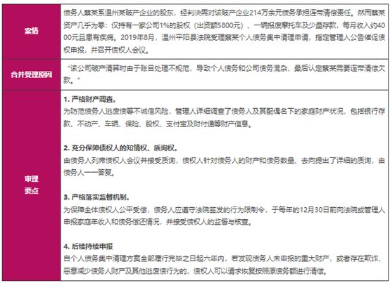
继承人邱某怡的父亲邱某斌在2018年突然去世,邱某斌生前通过民间借贷、金融借款、担保债务等方式拖欠较大债务没有归还。相关债权人随即将邱某怡起诉至法院,要求其在遗产范围内承担偿还责任,两年间共有十几起案件判决并进入法院执行阶段,邱某怡受此拖累成为被执行人。
继承人邱某怡依据天台县人民法院"立审执破"一体化机制申请对邱某斌遗产进行清理并偿还债务。法院和管理人共同制定了债权分配方案,并事先征求了各债权人的意见。随后,法院组织召开第一次债权人会议,就财产分配方案及管理人报酬等事项进行表决,所有表决事项均获得债权人全票通过,本案最终的清偿比例为15.68%,涉及邱某斌的执行案件均以终结执行方式结案,解除了对邱某斌的女儿邱某怡的所有执行措施。
遗产破产制度的设立可避免程序的空转,在相应遗产无法足额偿还债务时,由法院统一介入,选定破产管理人,对债务人的债权、债务同意处理,形成明确的债务处置方案,有效地偿还债务,避免了继承人因诉讼陷入不利境地。
(二)国外法律规定
德国破产法在世界破产立法中以精细严谨著称,相关破产制度对我国破产法的完善具有重要的借鉴意义。
1. 管辖及适用
- 根据德国破产法第315条规定,"被继承人在死亡时其一般管辖地所在辖区的破产法院,对遗产的破产程序具有专属地域管辖权。被继承人的独立经济中心在另一地点的,该地点在其辖区的破产法院具有专属管辖权"。
2. 申请时间
- 在遗产尚未完成分割时,将其财产与继承人个人财产相区分相对简便,一旦完成分割,遗产财产便会与继承人财产发生混同,并可由继承人自由支配,此时再行分离的难度显著增加。考虑到此分割难度,《德国破产法》第319条明确规定,若遗产分割已逾二年,债权人提出的破产申请将不再被受理。
3. 启动条件
- 针对遗产启动破产程序的理由包括破产和过度负债。如果继承⼈、遗产管理⼈、其他遗产管理⼈或遗嘱执行人请求启动程序,即将破产也是启动程序的理由。德国遗产破产制度将即将破产也作为申请破产的原因,即不需将遗产与债务进行比较,放宽启动遗产破产的条件要求。
二、夫妻共同破产程序
2021年3月1日出台的《深圳经济特区个人破产条例》适用个人破产制度下夫妻共同财产/债务处置问题 2。经过梳理夫妻共同破产的相关案件,可窥见法院对该类程序的审理要点。
(一)合并重整
根据(2023)粤03破申233号民事裁定书及(2023)粤03破申234号民事裁定书,申请人常某、周某分别申请个人破产,因生产经营、生活消费负债,不能清偿到期债务且资产不足以清偿全部债务,具有破产原因。法院认为,夫妻双方各自满足个人破产条件,且所负债务为夫妻共同债务,名下财产及未来收入系夫妻共同财产,可以合并重整。
(二)共同破产
2024年8月29日,深圳市中级人民法院裁定了一起夫妻债务人申请的共同个人破产 3,这是自《深圳经济特区个人破产条例》实施以来,首次对夫妻共同破产的案件作出裁定。

以上案例是研究夫妻共同破产程序的重要蓝本,其中对于债务人考察期的设定及监督尤为典型,债务人考察期内义务的履行亦是对是否可向法院申请免除未清偿债务的重要要求。
三、个人与企业共同破产程序
深圳特区条例虽然是目前我国唯一正式的个人破产地方法规,为个人与企业合并破产提供了个人破产立法经验,但该条例并未规定公司与个人合并破产的机制。相较之下,浙江、江苏等地通过司法政策允许在企业破产案件中引入对相关自然人债务的一并清理,为个人与企业合并破产制度提供了实践范本。这些实务案例构成了当前中国个人与企业合并破产制度的参考基础。
(一)相关案例梳理
1、昆山市人民法院受理昆山市某东印刷有限公司与王某某合并破产清算案

2、浙江温州中级人民法院受理办结全国首例具备个人破产实质功能和相当程序的个人债务集中清理案件-蔡某与温州某破产企业

(二)重点程序问题
1. 启动原因
- 启动原因必须体现出个人债务与企业破产有密切关联且分开处理将严重影响公平清偿,例如:企业进入破产程序后,发现其主要投资人或实际控制人也深陷债务危机,且企业债务和个人债务交织在一起。如企业主为公司债务提供担保或公司与个人财产不分,导致债务混同;企业法定代表人/股东因债务缠身可能影响债权人利益,需要同步解决其个人债务。
2. 申请主体
- 通过司法案例显示,个人与企业合并破产通常是在企业破产程序已启动的基础上,将个人债务清理程序"嵌入"其中同步进行。《厦门经济特区个人破产保护条例(草案)》第一百四十三条规定的申请主体并未显示破产管理人,为最大化维护债权人利益,可规定当企业破产管理人在清理债权债务时,发现符合合并清理条件的,可向法院提出申请将实际控制人等自然人一并纳入破产清理。
3. 财产调查
- 财产调查是确保合并破产顺利进行的基础工作,因涉及两个主体,范围更广、要求更高。破产管理人接受合并案件后,应全面接管企业全部财产和个人全部非豁免财产,对二者的财产状况进行审计、评估和调查。包括调查企业的资产负债表、财务账册、经营记录,以及个人的收入、房产、车辆、存款、投资等各类财产明细。此外,还要调查企业与个人财产是否存在混同使用或转移隐匿情况。
4. 债权人保护
- 建立相应的债权人表决和救济机制,赋予债权人对合并裁定不服复议的权利,保障其程序参与权。
四、结语
随着市场经济的发展格局调整及国际形势影响,诚信债务人权益保护是规范社会经济发展的重要议题。个人破产特别程序研究对公平清理债权债务,保护债权人、债务人以及其他利害关系人的合法权益,促进诚信债务人经济再生,完善市场经济基础制度,维护社会主义市场经济秩序具有重要意义。
注释:
1. 厦门市人大常委会办公厅关于《厦门经济特区个人破产保护条例(草案)》 公开征求意见的公告
https://www.xmrd.gov.cn/online/index.php?c=article&a=detail&id=117
2. 深圳经济特区个人破产条例 - 国家法律法规数据库 https://flk.npc.gov.cn/detail2.html?ZmY4MDgwODE3NGEwOGExNjAxNzRiNDAzZGE2NTA4MzM
3. https://wap.ycwb.com/2024-09/09/content_52915814.htm,羊城晚报,董柳,2024年9月9日发布
4. 《深圳经济特区个人破产条例》第二条: 在深圳经济特区居住,且参加深圳社会保险连续满三年的自然人,因生产经营、生活消费导致丧失清偿债务能力或者资产不足以清偿全部债务的,可以依照本条例进行破产清算、重整或者和解。
The content of this article is intended to provide a general guide to the subject matter. Specialist advice should be sought about your specific circumstances.