- within Insurance topic(s)
- with readers working within the Environment & Waste Management industries
- within Insurance, International Law and Privacy topic(s)
- in United Kingdom
一、城惠保的兴起
为推进健康中国建设,我国不断加强全民医疗保障制度的顶层设计。自2009年,中共中央、国务院颁布《关于深化医药卫生体制改革的意见》,明确商业健康保险在我国新基本医疗保障体系中的地位以来,各部委陆续印发指导文件积极引导商业健康保险的发展。2020年,中共中央、国务院发布的《关于深化医疗保障制度改革的意见》进一步明确提出"要加快发展商业健康保险,丰富健康保险产品供给"、"研究扩大保险产品范围"。在利好政策的引导下,城市定制型商业医疗保险(" 城惠保")迅速发展,成为我国医疗保障体系建设中不可忽视的重要力量。
城惠保兴起的根本原因是我国现有医疗保障体系尚未能完全解决群众的医疗保障问题,基本医疗保险与其他商业健康保险等医疗保险的医疗保障程度具有明显的局限性。一方面,基本医疗保险所能提供的医疗保障程度相对较低,价格昂贵的、新型的药品与诊疗项目(如CAR-T)通常不在医保目录内。另一方面,纯市场化运营的商业健康保险通常具有保费定价高、只承保健康人群等特点,因此保障覆盖面狭窄。具有鲜明普惠性色彩的城惠保可以有效衔接基本医疗保险与其他商业健康保险间的医疗保障空缺地带,为建设和完善多层次医疗保障体系、满足人民群众多样化的健康保障需求做出重要贡献。
截至2021年底,城惠保覆盖范围已超过120个城市,覆盖参保人数超过7000万,彰显出城惠保发展的火热态势。 1本文将选取上海、北京、浙江宁波、安徽芜湖与江苏无锡五地,包括上海的"沪惠保",北京的"北京普惠健康保"、"京惠保"、"爱她保",宁波的"天一甬宁保"、芜湖的"芜忧保"与覆盖芜湖的安徽省"皖惠保"、无锡的"医惠锡城"与覆盖无锡的江苏省"江苏医惠保1号"在内的九款城惠保产品,对于这一创新健康险品种进行介绍与比较分析。
二、现行监管概览
在监管层面,我国目前针对城惠保所出台的规范文件较少,仅有银保监会下发的《关于规范保险公司城市定制型商业医疗保险业务的通知》(" 第66号文")。不过,该文件为法律效力层级较低的行业管理文件,其监管视角具有局限性。然而,从第66号文及相关法律规范出发,依然可以探寻到城惠保在发展过程中所受到的部分监管关注情况。
(一) 保险业务监管
城惠保在本质上依然属于商业健康保险,因此主要须遵守《保险法》、《健康保险管理办法》等与商业健康保险相关的一般性法律规定。此外,第66号文从经营风险、业务和服务可持续性以及市场秩序等角度出发,对城惠保发展提出了进一步的业务监管要求。例如,在产品宣传层面,针对城惠保产品通常有赖于政府背书支持的特点,监管强调不得冒用政府名义进行虚假宣传;在主体责任层面,监管强调压实保险公司的主体责任,规定了总公司的方案审核、督导管理、方案报送与运行情况报告等义务。此外,鉴于城惠保产品的运营过程通常与互联网保险业务高度相关,从业主体通过互联网平台接受在线投保时应当符合互联网保险相关的监管要求,例如应当明示保护消费者的保障措施、做好核心系统和信息管理系统有效隔离、落实网络安全等级保护。
(二) 数据保护与信息安全
在数据保护和信息安全层面,第66号文指出,监管部门将重点查处泄露或者违法使用消费者信息的情形。基于支持保险公司合理开发城惠保产品的政策目的,地方政府通常会为承保公司提供大量医疗信息数据,保险公司在开展城惠保业务的活动过程中,同样会获取相当数量的投保人及被保险人基本身份信息与健康信息。根据《个人信息保护法》第二十八条,个人与医疗诊治服务相关的记录信息通常属于个人敏感信息,相关从业主体应当依法承担起对个人信息安全的保护义务。此外,鉴于所接触的医疗数据信息的广泛性,相关从业主体应当进一步遵循《国家健康医疗大数据标准、安全和服务管理办法(试行)》等规定对健康医疗大数据承担起严格的安全保障责任。
(三) 医疗保险第三方管理公司
在医疗保险第三方管理公司(" TPA公司")方面,第66号文提到,通过第三方合作机构提供特定药品等服务的,应符合国家有关法律法规要求。在城惠保发展过程中,不少TPA公司参与其中并发挥重要作用,例如帮助建构医疗服务网络与快赔直赔体系、提供健康咨询与健康管理等增值服务,进而涉及相应的监管要求。以提供健康咨询与健康管理服务为例,健康管理、健康咨询与诊疗活动之间的界线容易模糊,开展相关业务活动时需要注意避免构成诊疗活动,进而因未经相关许可而面临法律风险。在《互联网诊疗管理办法(试行)》《2022年纠正医药购销领域和医疗服务中不正之风工作要点》等法规文件不断出台,互联网诊疗作为"严肃医疗"活动受到进一步监管规范的情况下尤其如是。
三、鲜明普惠色彩
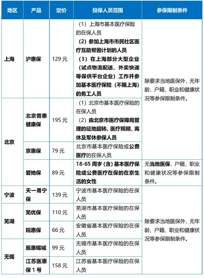
普惠性是城惠保产品最显著的特征。从产品定价看,上海、北京、宁波、芜湖与无锡五地的九款城惠保产品的定价普遍介于六十到二百元间,且采取统一定价模式、不区分投保人群类型。根据相关统计,2020年我国商业健康保险保费的平均单价为1918.9元, 2可见城惠保产品的定价明显低于其他商业健康保险。从投保要求看,上海、北京、宁波、芜湖与无锡五地的城惠保产品普遍具有投保门槛低的特点。投保当地城惠保产品通常仅要求投保人是当地基本医疗保险的在保人员,或进一步拓宽承保范围(如上海的"沪惠保"支持在当地特定保供平台企业工作并参加其他地区基本医疗保险的务工人员投保)。此外,城惠保产品通常不设年龄、户籍、职业和健康状况等参保条件限制,经常被其他商业健康保险拒之门外的既往症患者与高龄老人可以正常投保。五地九款城惠保产品的定价、接受投保人员范围与参保限制条件情况如下表所示:

普惠性是城惠保的灵魂所在,既成就着城惠保、亦塑造着城惠保。一方面,普惠性决定了城惠保的发展通常能够获得也离不开各地政府的参与和支持、其在产品开发与运营过程中通常具备较为明显的官方色彩,也决定了城惠保相较于其他商业健康保险而言通常具备更广泛的群众基础、可以覆盖更广泛的投保人群;另一方面,普惠性意味着城惠保产品的持续经营能力依然面临挑战,且产品所能提供的医疗保障力度势必具有局限性。因此,从城惠保的发展看,无论是监管规范或将发生的演进或是其对医药等行业的长远影响,都将受到其普惠性特征的深远影响。
四、创新投保方式
投保方式的创新是城惠保产品的一大特色。从各地实践看,上海、北京、宁波、芜湖与无锡五地的诸多城惠保产品支持以医保个人账户(" 医保个账")支付的形式投保。五地九款城惠保产品是否支持以医保个账支付保费的情况如下表所示:

近年来,随着职工基本医疗保险个人账户结余资金的逐年上涨,个人账户资金使用效率低下的问题逐渐得到重视。中央层面,继《关于进一步加强基本医疗保险基金管理的指导意见》与《国民经济和社会发展第十三个五年规划纲要》提出改革个人账户后,国家医保局发布《关于建立健全职工基本医疗保险门诊共济保障机制的指导意见》等文件对个人账户的使用与监管做出调整。地方层面,诸多地方政府对于医保个人账户实施积极的改革,主要方向是扩大个人账户的受益人范围与使用功能,包括用于购买商业健康保险等。例如,2021年4月23日,上海市医疗保障局等部门联合发布《关于新增医保个人账户资金购买商业医疗保险产品有关事项的通知》(" 第6号文"),称上海市职工基本医疗保险参保人可自愿使用职工医保个人账户历年结余资金,为本人或其参加本市基本医疗保险的父母、配偶、子女购买"沪惠保"。2021年8月11日,北京市医疗保障局发布《关于城镇职工基本医疗保险个人账户使用范围的补充通知》,提出支持参保人员本人及其配偶、父母、子女使用个人账户购买本市补充医疗保险。浙江、安徽与江苏等地亦有相关政策的出台。在利好政策的支持下,以医保个人账户支付投保费用成为城惠保一种常见的支付形式。
投保方式的创新,一方面有利于盘活个人账户资金的使用效率,进一步提升基本医疗保险基金的管理水平;另一方面有利于为城惠保的发展奠定更为广泛的群众基础,推动提升城惠保产品的参保率,进而促进多层次医疗保障体系的发展。从我国卫生健康事业发展全局看,城惠保投保方式的创新是我国医疗保障事业发展进入新阶段、医疗保障体制改革向纵深推进的一笔生动注脚。
五、政府参与情况
政府的参与在城惠保的发展过程中通常起到相当重要的作用。不过,从各地实践看,上海、北京、宁波、芜湖与无锡五地的政府部门对于城惠保产品的参与程度存在明显差异性。以上海的"沪惠保"与覆盖无锡的"江苏医惠保1号"为例,如前文提到,上海市医疗保障局、上海市财政局、上海市卫生健康委员会、中国银行保险监督管理委员会上海监管局与上海市大数据中心专门联合发布了第6号文,用以指导与规范"沪惠保"产品的发行,对医保个账支付、信息共享、方便投保平台等事宜作出具体规定;江苏省医疗保障局专门出台了《关于做好与基本医疗保险相衔接的商业补充医疗保险有关事项的通知》,用以指导与规范"江苏医惠保1号"产品的发行,对支付渠道、信息对接、保险联动经办服务等事项作出具体规定。此外,以"北京普惠健康保"为例,北京市医保局在为产品宣传背书方面做出重要贡献,其积极跟媒体大众沟通交流,参加发布会、走进社区、走进区县、走进直播间,从政策层面向广大市民积极宣讲,以促进"北京普惠健康保"的普及与市民参保意愿的提升。而在以"皖惠保"为例的城惠保产品中,政府部门的参与程度相对较低,更多依靠保险产品自身的市场化运作。五地九款城惠保产品对于政府参与的主要宣传情况如下表所示:

对于城惠保这类具有普惠性特征的商业健康保险产品而言,政府的参与具有特殊必要性。为避免"死亡螺旋" 3的灵验,产品定价的精准性与覆盖范围的广泛性对于城惠保而言至关重要,而这都离不开政府的参与和支持。从产品定价的精准性角度出发,商业健康保险本身便具有定价基础复杂、测算难度高的特点。在此基础上,城惠保突破了传统商业保险门槛的限制,以非常优惠的价格承保不限年龄、健康状况等条件的人群,因此城惠保产品经营的可持续性更有赖于相关从业主体能够运用医保医疗数据进行科学定价,建立费率调节机制。基本医疗保险在医疗信息化方面已然建立的坚实基础需为城惠保合理利用,方能避免后者出现普遍性亏损。从覆盖广泛性而言,市场中商业健康保险的种类繁多,且我国居民投保商业健康保险的意识整体偏弱,因此推动城惠保产品覆盖面的扩大通常有利于政府的支持与背书。根据相关方统计,截至2019年末,商业健康保险的赔付金额占卫生总费用的比例仅为3.6%,预计2020年也仅4.3%。 4从实践情况出发,政府在城惠保项目上的指导支持力度对参保率的提升起到关键性作用。在城惠保参保率的高地城市,当地政府部门通常给予了相关产品较为充分的支持。
尽管政府的参与对于城惠保而言具有特殊必要性且实践中多地政府深入参与当地城惠保产品的开发经营活动,但目前关于政府介入行为的法律边界并不明晰。如前文所言,目前仅有银保监会下发的第66号文针对城惠保作出部分规范,虽然其提出明确各银保监局、保险公司及保险行业协会的责任,但并不涉及其他政府部门的参与行为,尤其是医疗保障部门。实践中,作为建设和完善多层次医疗保障体系主管部门的医疗保障部门除给予信用、数据与渠道等方面的支持外,时常直接参与指导城惠保产品的设计,在免赔额设置、药品目录范围等方面提出具体要求。然而,由于缺乏顶层设计,各地医疗保障部门等政府部门对于城惠保产品的介入行为缺乏有效的指导与规范。我们将持续关注后续是否有进一步的配套政策和措施出台,以指导和规范医疗保障部门等政府部门对城惠保的参与行为。
六、高值创新药的创新
支付渠道
由于许多高值创新药无法及时得到基本医疗保险的覆盖,上海、北京、宁波、芜湖与无锡五地的不少城惠保产品承接基本医保目录外的保障缺口,将诸多高值创新药纳入保障范围内。以CAR-T治疗药品为例,上海的"沪惠保"与宁波的"天一甬宁保"的特药清单涵盖了阿基仑赛注射液(奕凯达)与瑞基奥仑赛注射液(倍诺达)两款CAR-T治疗药品,北京的"京惠保"的特药清单涵盖了阿基仑赛注射液(奕凯达)这款CAR-T治疗药品;以PD-1/L1治疗药品为例,上海的"沪惠保"、北京的"北京普惠健康保""京惠保"、宁波的"天一甬宁保"与无锡的"医惠锡城"的特药清单均涵盖了多款PD-1/L1治疗药品。从基本医保目录覆盖角度看,"沪惠保"所覆盖的CAR-T和PD-1/L1治疗药品都在基本医保目录外,"北京普惠健康保""京惠保""天一甬宁保"与"医惠锡城"等产品所覆盖的CAR-T和PD-1/L1治疗药品与基本医保目录有所重合,同时补充覆盖了未被基本医保目录覆盖的数款药品。前述城惠保产品国内药品目录对于CAR-T和PD-1/L1治疗药品的主要覆盖情况如下表所示 5:

由此可见,呈现火热发展态势的城惠保有望成为高值创新药具有创新性的一条正式支付渠道。从政策背景与医疗保障实践需求看,城惠保肩负衔接基本医疗保险与其他商业健康保险间的医疗保障空缺地带,为建设和完善多层次医疗保障体系、满足人民群众多样化的健康保障需求做出重要贡献的时代使命。因此,为高值创新药提供创新支付渠道势必是城惠保在未来发展过程中所将关注的一大重点,城惠保这一创新支付渠道对于创新药行业所将带去的影响不容忽视。
创新药是否被纳入城惠保的特药目录对于药企而言具有重要意义。一方面,基本医保目录对于高值创新药的覆盖范围势必始终具有局限性。基本医保基金有限的承受能力决定了诸多价格昂贵的、新型的药品与诊疗项目不会被纳入医保覆盖范围。此外,从第七批国家药品集采拟中选药品高达48%的平均降价幅度 6和国家医保局公布的新一轮国谈规则看,未来创新药在医保谈判中将进一步面临国家医保局的"灵魂砍价",为确保创新疗法走稳发展之路,早早进入医保目录以价换量很可能不利于CAR-T等创新药品的长期发展。而在创新药未被纳入基本医保的情况下,城惠保作为创新支付渠道能够为提升CAR-T等治疗药品的市场覆盖率做出重要贡献;另一方面,城惠保对创新药市场覆盖率的提升作用,可以为相应药品进入国谈阶段积累药品评估数据、患者数据,促进部分在临床疗效等方面具有明显优势的药品通过国谈并纳入基本医保目录。即从实际功能与运行情况看,城惠保有可能作为特药进入医保目录前的试验田。
目前,各地城惠保产品的特药目录制定过程存在明显的差异性。从特药目录制定流程看,往往涉及政府医保部门、商业保险公司、TPA公司等多方主体的参与;从药品遴选原则看,通常需要遵循临床价值需求导向、药物经济学价值、预算影响与政府特殊要求等各方面的要求;从具体遴选方法看,存在与国家医保目录谈判相似的遴选办法和年度总费用限额转入制等不同的遴选方式。
七、罕见病药物的补充保障力量
从各地城惠保产品的特药目录涵盖范围看,城惠保有望为解决罕见病药物的可及性问题提供补充保障力量。上海的"沪惠保"、北京的"北京普惠健康保"、宁波的"天一甬宁保"、无锡的"医惠锡城"和覆盖无锡的"江苏医惠保1号"等诸多城惠保产品将罕见病药物纳入保障范围内。前述城惠保产品国内药品目录对于罕见病药物的主要覆盖情况如下表所示 7:

根据《中国罕见病定义研究报告2021》,中国罕见病定义为新生儿发病率小于万分之一、患病率小于万分之一、患病人数小于14万的疾病。但考虑到我国整体人口基数,罕见病患者群体在我国实际上并不那么"小众"。据研究报告显示, 8中国的罕见病患者总人数约为2000万。在并不小众的群体背后,罕见病患者通常面临着从诊断到用药的多重医疗困境。为推进健康中国建设,给予罕见病患者群体应有的医疗关怀是医疗卫生服务体系建设的题中之义。《"健康中国2030"规划纲要》明确提出,要完善罕见病用药保障政策。近年来,国家从前端的罕见病药品供给到后端的罕见病药品费用支付,在罕见病的用药保障工作方面做出诸多努力。一方面,近年来我国陆续出台一系列罕见病药物研发及注册的支持性政策,在适用优先审评审批程序、接受境外临床试验数据、支持真实世界证据、鼓励仿制等方面作出特别规定;另一方面,我国朝着建设和完善多层次医疗保障体系,健全罕见病用药支付保障体系方面不断努力。《中共中央国务院关于深化医疗保障制度改革的意见》明确指出,要促进多层次医疗保障体系发展,探索罕见病用药保障机制。在基本医保方面,在医保部门的高度重视和大力推动下,目前我国基本医保目录共纳入29种罕见病的58种药物。 9此外,在政府的积极推动下,各地正在探索通过专项基金、大病保险、医疗救助、商业健康保险等多种保障模式解决罕见病用药保障问题。我们理解,城惠保可能为进一步激活多层次医疗保障体系对罕见病药物的保障力量作出重要贡献。城惠保因其突出的普惠性特征和政府参与等优势条件,有望覆盖更广泛的投保群体,由此可以实现罕见病患者的用药成本在大数法则下的合理分摊,更充分发挥市场和社会资源的保障作用。我们期待在政府和社会的共同努力下,在医药企业、保险公司、TPA公司等各方主体的积极参与下,我国罕见病保障事业取得更好的发展。
八、促进先行区政策红利的释放
在上海、北京、宁波、芜湖与无锡五地中,包括上海的"沪惠保"、北京的"北京普惠健康保""京惠宝"与"爱她保"在内的多款城惠保产品的保障责任范围涵盖与海南博鳌乐城国际医疗旅游先行区(" 博鳌先行区")相关的特定海外药品费用报销服务:城惠保产品的投保人在博鳌先行区内的指定医院就诊并购买与使用海外药品目录中的药品时,可以享受相应的医药报销待遇。其中,北京的"北京普惠健康保"将75种可在博鳌先行区使用、未在大陆上市的海外进口特药纳入保障范围,在众多城惠保产品中处于标杆位置,极大地提升了相关保险产品投保人对于全球创新药物的可及性,为海南进口特药在各地城惠保产品乃至其他商业健康保险承保范围中的推广起到示范与推动作用。前述城惠保产品对于博鳌先行区海外特药的主要覆盖情况如下表所示:

博鳌先行区于2013年2月28日由国务院正式批复成立。作为我国首个以国际医疗旅游服务为主要内容的国家级试验区,博鳌先行区正在探路打造国际一流水准的医疗健康产业新高地。自成立以来,博鳌先行区先后出台包括国外医疗器械和药品进口特殊审批、开展前沿医疗技术研究、境外医师执业时间放宽在内的一系列医疗医药优惠政策。其中,先行区的临时急需进口药品特殊监管政策为释放海南自贸港医药医疗政策红利做出突出贡献。
2018年4月2日,国务院发布《关于在海南博鳌乐城国际医疗旅游先行区暂时调整实施〈中华人民共和国药品管理法实施条例〉有关规定的决定》,自此,博鳌先行区内医疗机构因临床急需进口少量药品的申请由海南省人民政府实施审批。2019年4月2日,海南省人民政府印发《海南博鳌乐城国际医疗旅游先行区临床急需进口药品管理暂行规定》,先行区的临时急需进口药品特殊监管制度正式落地。2020年9月1日,海南省人民政府办公厅印发《海南自由贸易港博鳌乐城国际医疗旅游先行区制度集成创新改革方案》,进一步提出将临床急需进口特许药品审批时间缩短至3个工作日并附特许药品落地申报流程图,大大增加了博鳌先行区内海外药品进口的便利性。
2020年1月23日,银保监会联合众部委发布的《关于促进社会服务领域商业保险发展的意见》提出,鼓励商业保险机构参与博鳌乐城国际医疗旅游先行区建设,提供与医疗旅游相衔接的健康保险服务。诸多城惠保产品将博鳌先行区的海外进口特药纳入保障范围,有利于将各地丰富的医疗资源与现实的医疗需求和博鳌先行区先行先试的政策优势结合起来,进一步推动博鳌先行区临床急需进口药品特殊监管政策红利在全国范围的释放。
九、结语
新兴发展的城惠保为我国医疗保障体系建设注入了新的生机与力量。在衔接起我国基本医保和其他商业健康保险之间的医疗保障缺口的同时,城惠保在与基本医保体系形成良性互动、推动健康商业保险事业发展、支持创新药的研发与商业化、提升罕见病药物保障力量、促进博鳌先行区政策红利释放等诸多方面发挥重要作用。
从我国卫生健康事业全局看,实现民生保障目标离不开政府与社会的共同努力,而城惠保正为汇聚政府、市场和社会等各方合力提供了良好的平台与舞台。我们期待在未来,城惠保可以走在更为规范与成熟的发展道路上,也期待在政府与保险、医药等各行业的共同努力下,能够更好地实现保障病有所医这一民生目标。
Footnotes
1. 上海健康医学院,国家金融与发展实验室:《健康保险蓝皮书:中国健康保险发展报告(2021)》
2. 亿欧智库:《2021年中国健康险行业创新研究报告》
3. "死亡螺旋",指在商业健康险运营过程中,风险状况较差者通常倾向于购买保险或申请续保,而风险状况良好者通常不欲购买保险或申请续保,导致保险覆盖人群不断缩小、保险成本不断增高,最终导致健康险产品无法正常运营的现象。
4. 亿欧智库:《2021年中国健康险行业创新研究报告》
5. 注:芜优保和皖惠保并未制定国内药品目录,江苏医惠保1号除罕见病用药保障药品目录外未制定国内药品目录。
6. http://www.gov.cn/xinwen/2022-07/12/content_5700687.htm
7. 注:芜优保和皖惠保并未制定国内药品目录。
8. 全国罕见病学术团体主委联席会议:《中国罕见病定义研究报告2021》
9. 弗若斯特沙利文:《2022中国罕见病行业趋势观察报告》
Originally Published 17 July 2022
The content of this article is intended to provide a general guide to the subject matter. Specialist advice should be sought about your specific circumstances.