- within Food, Drugs, Healthcare and Life Sciences topic(s)
- with readers working within the Environment & Waste Management industries
- within Food, Drugs, Healthcare, Life Sciences, International Law and Privacy topic(s)
一、背景
2022年6月29日,国家药品监督管理局(“ 国家局”)公开发布了《支持港澳药品上市许可持有人在大湾区内地9市生产药品实施方案》(“ 《药品实施方案》”)和《支持港澳医疗器械注册人在大湾区内地9市生产医疗器械实施方案》(“ 《器械实施方案》”)。
上述两份文件的出台是为了落实2020年9月29日市场监管总局等部门发布的《粤港澳大湾区药品医疗器械监管创新发展工作方案》(“ 方案”)。该方案提出了试点港澳药品医疗器械在大湾区内地生产的总体要求,并明确在粤港澳大湾区开展药品上市许可持有人、医疗器械注册人制度改革,支持港澳药品上市许可持有人、医疗器械注册人将持有的药品医疗器械在粤港澳大湾区内地9市符合条件的企业生产。
自我国开展药品医疗器械监管制度改革、推行并建立上市许可持有人(“ MAH”)制度以来,行业内一直期待国家局能够开放跨境委托生产。随着配套MAH制度的新法规对进口概念予以弱化(改为强调境外生产),以及国家局近年来加大了对境外药品医疗器械生产企业的GMP检查力度,这一期待似乎不再是纸上谈兵。相关重要法律法规(包括草案)均为跨境委托生产预留了监管空间,列举如下。
- 2019年《药品管理法》,规定药品MAH可以自行生产药品,也可以委托药品生产企业生产,没有禁止跨境委托生产;
- 2020年《药品生产监督管理办法》,规定药品MAH委托生产药品的,应当符合药品管理的有关规定,没有禁止跨境委托生产;
- 2022年《药品管理法实施条例(修订草案)》征求意见稿,规定药品MAH对委托行为的管理责任,规定药品生产场地在境外的,其生产活动应当符合法律、法规、规章、标准和规范的相关要求,没有禁止跨境委托生产;
- 2021年《医疗器械监督管理条例》,规定医疗器械MAH可以委托生产医疗器械,没有禁止跨境委托生产。
上述框架性法律法规为药品和医疗器械的跨境委托生产所预留的接口,如今终于被等到。《药品实施方案》和《器械实施方案》将允许在粤港澳大湾区内地九个城市(广州市、深圳市、珠海市、佛山市、惠州市、东莞市、中山市、江门市、肇庆市)开展跨境委托生产试点。虽然目前国家局仅安排粤港澳大湾区“第一个吃螃蟹”,将来是否会有更多的地区(如长三角等)开展类似或差异化的试点,以及该模式是否会被推广到全国,我们将持续关注。
二、 实施方案内容解析
就《药品实施方案》和《器械实施方案》的具体内容,我们将在下文展开阐释,并一一解读,以期为读者梳理政策的适用要求与标准。
(一) 适用品种范围
《药品实施方案》和《器械实施方案》所适用的品种范围如下:

关于适用品种范围,以下几点值得特别关注:
- 针对药品的适用范围仅限于中成药和化学药品,不包括生物制品;
- 适用医疗器械范围包括体外诊断试剂,但是《器械实施方案》要求拟跨境委托生产的医疗器械已获得《医疗器械注册证》,而第一类医疗器械实行产品备案管理,没有《医疗器械注册证》,因此从严解释不属于可以委托生产的品种。我们理解第一类医疗器械风险较低,若被试点政策排除则与一般监管逻辑矛盾,有待国家局进一步确认解释;
- 适用药品或医疗器械必须已完成境内注册上市的程序,尚未在境内上市的药品或医疗器械不适用跨境委托生产。
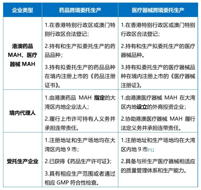
(二) 对适用企业的监管要求
《药品实施方案》和《器械实施方案》对港澳药品MAH或医疗器械MAH及其境内代理人与受托生产企业的监管要求如下:

《药品实施方案》和《器械实施方案》对于药品和医疗器械的跨境委托生产,存在以下监管要求差异:
- 境内代理人:药品跨境委托生产时,境内代理人可以由港澳药品MAH自行指定;而医疗器械跨境委托生产时,境内代理人必须是由港澳医疗器械MAH在大湾区内地设立的外商投资企业,目前暂未明确对于港澳医疗器械MAH在该外商投资企业的持股比例要求;
- 委托生产协议:医疗器械跨境委托生产时,《器械实施方案》明确委托生产协议须由港澳医疗器械MAH、境内代理人与受托生产企业三方共同签署;药品跨境委托生产时没有要求签署三方协议,从《药品实施方案》看来委托生产协议可以由港澳药品MAH与受托生产企业单独签署。
除此之外,关于适用企业的监管要求,以下几点值得特别注意:
- 根据《药品实施方案》和《器械实施方案》,港澳药品MAH和医疗器械MAH须分别持有并生产拟委托生产的药品/医疗器械品种,仅持有或仅生产相应药品/医疗器械不可从事跨境委托生产。且“持有”这一权利状态的具体监管要求暂未得到明确。我们理解,既然“持有药品/医疗器械品种”和“持有《药品注册证》/《医疗器械注册证》”是两个要求,则该“持有”的对象并非境内注册证书,而更可能是知识产权及许可交易等商业安排中的权益;
- 尽管《器械实施方案》并未对医疗器械跨境受托生产企业的《医疗器械生产许可证》作出规定,根据《医疗器械监督管理条例》 2,受托生产医疗器械的企业也应当已获得《医疗器械生产许可证》;
- 《器械实施方案》强调了医疗器械跨境委托生产过程中境内代理人负有的若干义务。除参与签署委托生产协议外,监管要求代理人协助港澳医疗器械MAH变更医疗器械注册证生产地址并负有质量管理体系的自查与报告义务。就质量管理体系的自查与报告义务而言,《器械实施方案》规定境内代理人与港澳医疗器械MAH共同负有质量管理体系的自查与报告义务,这与之前《医疗器械监督管理条例》 3与《医疗器械生产监督管理办法》 4所规定的义务主体一致,即进口医疗器械注册人有义务进行质量管理体系的自查,但指定境内代理人向监管部门报告。
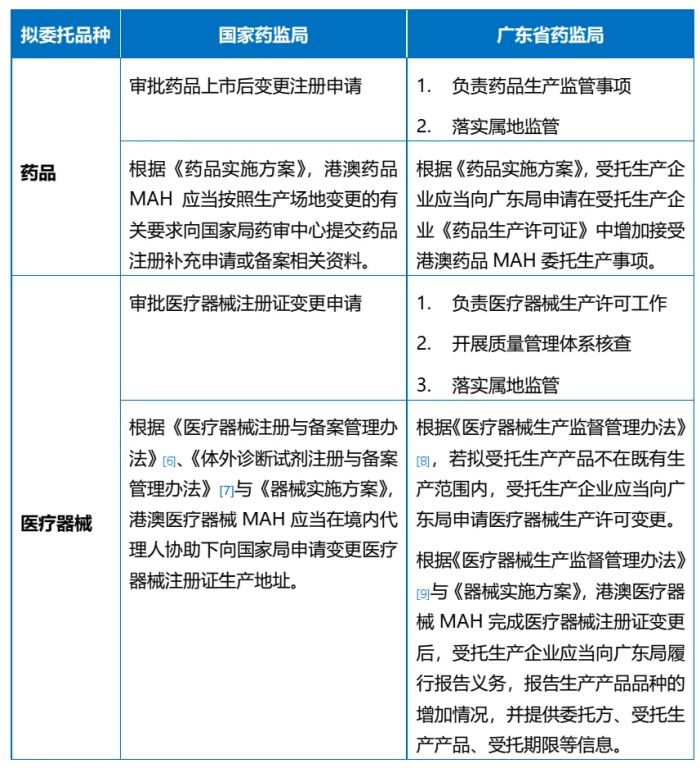
(三) 监管分工(国家局和广东局)
《药品实施方案》和《器械实施方案》对国家局与广东局在跨境委托生产事项上的监管分工与现行药品和医疗器械监管法律法规 5一致:国家局负责药品上市后注册管理事项变更与医疗器械注册证变更事项的审批;省局负责药品与医疗器械的生产许可工作及其他监督管理事项。
国家局与广东局在跨境委托生产事项上的监管分工与相应办理程序要求如下:

(四) 办理程序
《药品实施方案》和《器械实施方案》对跨境委托许可事项的办理程序主要包括指定境内代理人、签署委托生产协议、变更注册事项与变更生产许可事项四个环节。

就相应的药品上市后变更注册管理事项与变更药品生产许可事项而言,根据《药品上市后变更管理办法(试行)》 10,境内持有人拟在境内变更生产企业仅需向所在地省级药品监管部门申请变更生产许可事项,境外持有人拟在境外变更生产企业仅需向国家局药审中心提出补充申请或备案。而《药品实施方案》明确,当药品的境外持有人拟增加境内受托生产企业时,应当向国家局药审中心提出补充申请或备案并向所在地省级药品监管部门申请变更生产许可事项。
就相应的医疗器械注册证变更事项与医疗器械生产许可变更事项而言,根据《医疗器械生产监督管理办法》 11、《医疗器械注册与备案管理办法》 12、《体外诊断试剂注册与备案管理办法》 13和《器械实施方案》,港澳医疗器械MAH拟增加境内受托生产企业,应当向国家局申请变更医疗器械注册证生产地址;完成注册证变更后,受托生产企业应当向广东局履行报告义务,报告生产产品品种的增加情况,并提供委托方、受托生产产品、受托期限等信息。此外,尽管《器械实施方案》未作明确规定,但根据《医疗器械生产监督管理办法》 14,若拟受托生产产品不在既有生产范围内,受托生产企业还应当向广东局申请医疗器械生产许可变更。
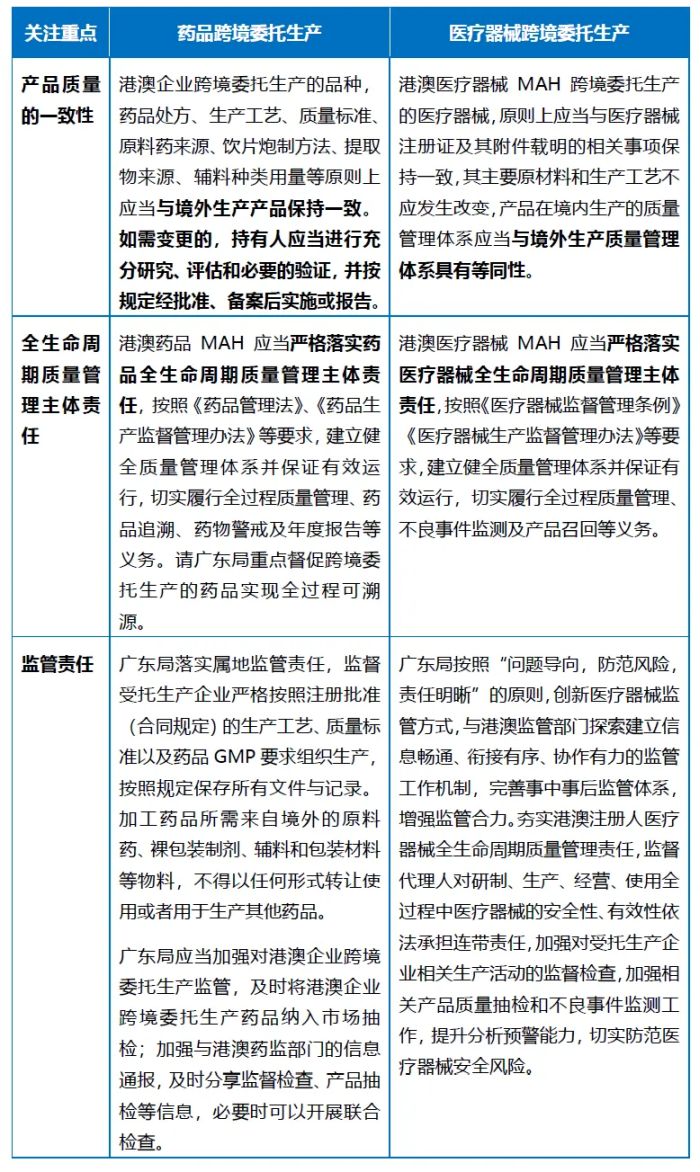
(五) 监管重点
《药品实施方案》和《器械实施方案》在产品监管方面的关注重点大体一致,主要聚焦于产品质量的一致性、全生命周期质量管理主体责任与监管责任,具体如下:

关于监管重点,以下几点值得特别注意:
- 在产品质量的一致性方面,《药品实施方案》规定允许港澳药品MAH通过补充申请或备案的程序改变拟委托生产的药品的原料药和生产工艺,但《器械实施方案》并未规定允许港澳医疗器械MAH变更拟委托生产的医疗器械的原材料和生产工艺;
- 在全生命周期质量管理主体责任方面,《药品实施方案》和《器械实施方案》均规定了MAH应当严格落实全生命周期质量管理主体责任,《药品实施方案》重点强调了跨境委托生产药品必须实现全过程可溯源;
- 在广东局的监管责任方面,继《药品加工出口管理规定(试行)》相关规定,《药品实施方案》再次强调加工药品所需来自境外的原料药、裸包装制剂、辅料和包装材料等物料,不得以任何形式转让使用或者用于生产其他药品。
三、政策影响
(一) 对MAH的利好影响
跨境委托生产为药品MAH和医疗器械MAH在持证和生产的安排上提供了更高的自由度。在原有的“境内持证+境内生产”、“境外持证+境外生产”之外提供了“境外持证+境内生产”的选项。如前文所述,包括《药品管理法》和《医疗器械监督管理条例》在内的法律法规留出了制度空间,而《药品管理法实施条例(修订草案)》等草案正在迈出明确允许多点委托、分段委托的脚步(参见:汉坤 • 观点 | 《药品管理法实施条例》(修订草案)重点快评)。
我们理解,政策一方面为境外药品MAH和医疗器械MAH选择受托生产企业提供了更多选择,另一方面为进口药品、医疗器械地产化免除了注册为国产药品、医疗器械的前置条件。这一定程度弥合了国产和进口产品在监管要求上的鸿沟,为地产化增加了可选的过渡阶段,让地产化过程从跳跃变为步进。对于境外的药品MAH和医疗器械MAH而言,可以考虑及早将产品资产转移至港澳主体,方便后续快速进入中国市场,减少重组的人力、物力、税收、时间成本。
不得不承认,本次方案的适用范围还仅限于MAH及生产场地目前均在港澳地区的品种,尤其考虑到澳门的药物监督管理局今年才刚刚成立,本次方案的适用范围势必非常有限。但我们相信这仅仅是我国针对跨境委托生产的一次投石问路,期待广东局能就本次的跨境委托生产试点颁布更加细化的规定,将来可以帮助国家局逐步将跨境委托生产的范围扩大到更多的产品以及地区。
(二) 对受托生产企业的利好影响
粤港澳大湾区跨境委托生产试点政策不仅为境外药品MAH和医疗器械MAH的商业安排提供了更大的灵活度,也为境内受托生产企业带来了更多的商业机会。境内受托生产企业在试点下,能够为境外药品MAH和医疗器械MAH销往境内的药品、医疗器械提供委托生产服务。新政无疑拓展了境内受托生产企业的业务范围,也有利于完善我国的供应链体系。
四、结语
监管权责与产销安排的分离是MAH制度的灵魂,而跨境委托生产是MAH制度不可或缺的一部分。本次《药品实施方案》和《器械实施方案》探索了“境外向境内委托生产”,我们也期待国家局未来探索“境内向境外委托生产”,早日补全中国MAH制度的拼图。
委托生产试点是中国MAH制度的一小步,也是中国药事监管改革的一大步。不积跬步无以至千里,一个行业的进步正是由在微观层面点点滴滴的改革所促成的。回望2015年至今MAH制度的成功试点与后续法规的正式落地,我们对国家的监管水平、对整个行业的发展更加有信心,也激励着我们所有从业者一起努力——让更多人更早地用上更安全、有效的药品和器械。
Footnotes
1. 《器械实施方案》原文规定为“大湾区内地9市的企业”,我们理解应该同样要求注册地址和生产场地均在大湾区内地9市。
2. 《医疗器械监督管理条例》第三十二条
3. 《医疗器械监督管理条例》第三十五条
4. 《医疗器械生产监督管理办法》第四十五条
5. 包括《药品注册管理办法》、《药品上市后变更管理办法》、《药品生产监督管理办法》、《医疗器械监督管理条例》、《医疗器械注册与备案管理办法》、《体外诊断试剂注册与备案管理办法》与《医疗器械生产监督管理办法》等。
6. 《医疗器械注册与备案管理办法》第七十九条
7. 《体外诊断试剂注册与备案管理办法》第七十八条
8. 《医疗器械生产监督管理办法》第十五条
9. 《医疗器械生产监督管理办法》第四十二条
10. 《药品上市后变更管理办法(试行)》第十四条、第十五条
11. 《医疗器械生产监督管理办法》第十五条、第四十二条
12. 《医疗器械注册与备案管理办法》第七十九条
13. 《体外诊断试剂注册与备案管理办法》第七十八条
14. 《医疗器械生产监督管理办法》第十五条
Originally Published 7 July 2022
The content of this article is intended to provide a general guide to the subject matter. Specialist advice should be sought about your specific circumstances.