The Mexican Patent and Trademark Office (MXPTO) has, for decades, accepted the substantive examination results for applications with American, European and Japanese priorities, and requested to amend the claims of the Mexican patent applications to match those as granted in the corresponding U.S., EP or JP patents.
Furthermore, the MXPTO usually tracks the foreign prosecution, most usually the prosecution carried out at the U.S. Patent and Trademark Office (USPTO) and European Patent Office (EPO), including prior art cited in the International Stage, and rejects pending claims in view of the prior art cited in said U.S. or EP prosecution.
Thus, if prior art was cited in either the U.S. or the EP case, it is most likely that the same prior art will be cited in the MX application, with similar arguments or arguments adapted according to the Legislation and criteria of the MXPTO.
Therefore, amending the claims as per the corresponding granted foreign application usually fast-tracks the MX application towards allowance. A divisional application can be filed, to try and obtain a broader scope of protection, similar to the U.S. continuation practice.
However, waiting for an Office Action and amending the claims as allowed in the foreign case, can usually take somewhere around two (2) years or more after entering the MX Phase.
The MXPTO has signed Patent Prosecution Highway (PPH) programs with the USPTO, the Spanish Patent and Trademark Office (OEPM), the Japan Patent Office (JPO), the Korean Intellectual Property Office (KIPO), the State Intellectual Property Office of the People's Republic of China (SIPO), the Canadian Intellectual Property Office (CIPO), the Intellectual Property Office of Singapore (IPOS), the Portuguese National Institute of Industrial Property (INPI) and most recently, with the European Patent Office (EPO).
Now that Mexico has joined the Patent Prosecution Highway (PPH), applicants from U.S., Spain, Japan, Korea, China, Canada, Singapore, Portugal and the European Union, can benefit from an expedited grant of the MX application, all in a matter a months after entering the MX Phase.
It is common in practice, that a non-provisional U.S. application is filed along the PCT application, and therefore, the prosecution of the U.S. non-provisional application is completed near the 30-month time frame provided by PCT to enter the Mexican National Phase. Therefore, in many occasions, when filing the National Phase, the U.S. patent has already been granted.
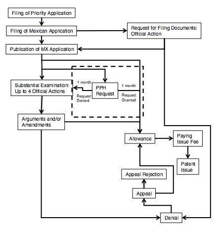
Publication of an MX application takes place about 18 months either after filing the MX application, or from the filing date of the claimed priority. Given that National Phases of PCT applications enter 30-months after the original application, publication of PCT applications occur a few months after completing formalities, and if formalities were complete when filing the National Phase, a few months after entering the National Phase.
In other words, publication can take place in a time frame of between four (4) to eight (8) months after filing the National Phase application at the MXPTO.
Although the PPH request can be filed prior to publication of the MX application, the correct timing for filing the PPH request is once the application has been published, i.e. once formalities have been completed. PPH requests can be filed anytime prior to initiation of substantive examination. Therefore, if a patent or a Notice of Allowance has been obtained in any of the above Legislations, or if an Office Action has been issued stating that at least one claim is patentable, PPH may be requested at the MXPTO, as long as substantive examination has not started for the Mexican Application.
Diagram 1 is a simplified diagram of Mexican patent prosecution in relation to when the PPH request may be filed:

The PPH request will move forward to its allowance if:
- the MX application is a Paris Convention application or a National Phase application and it validly claims a U.S., JP, ES, KR, CN, CA, SG, PT or EP priority;
- the MX application is a Paris Convention application or a National Phase application and it validly claims a PCT priority which has no priority claim;
- the MX application is a National Phase application which has no priority claim.
As such, the MXPTO needs to prove that there is a relation between the MX application and the granted U.S., JP, ES, KR CN, CA, SG, PT or EP patent, for example the MX application could be amended to match the claims of a U.S. continuation or a divisional patent, as long as it keeps a relationship with the parent application/patent. To such end, in the PPH request the MX attorney needs to point out the relationship between the MX application and the foreign patent.
Furthermore, an amendment to the pending claims also needs to be filed, that is, the claims of the MX application need to be amended to match those being granted. Although an exact match of the claims is not required, amending them to mirror the allowed claims is usually preferred by the MXPTO to simplify prosecution. According to the PPH programs, the patentable claim(s) must be "sufficiently corresponding", which the MXPTO interprets as when the claims have the same or similar scope, in other words, the claims must be amended to contain the same technical features which are novel and inventive over the prior art. Claims corresponding to a different category than those being allowed abroad, are not considered to be "sufficiently corresponding", and will most likely lead to a possible Office Action.
The MX attorney also needs to provide the MXPTO with a claim relationship table, wherein each filed claim needs to be correlated with a claim that was previously filed, if there is such a relationship.
If the request does not comply with all the requirements, the MXPTO provides a second opportunity to re-file the PPH request.

The content of this article is intended to provide a general guide to the subject matter. Specialist advice should be sought about your specific circumstances.