- with Finance and Tax Executives
- with readers working within the Property industries
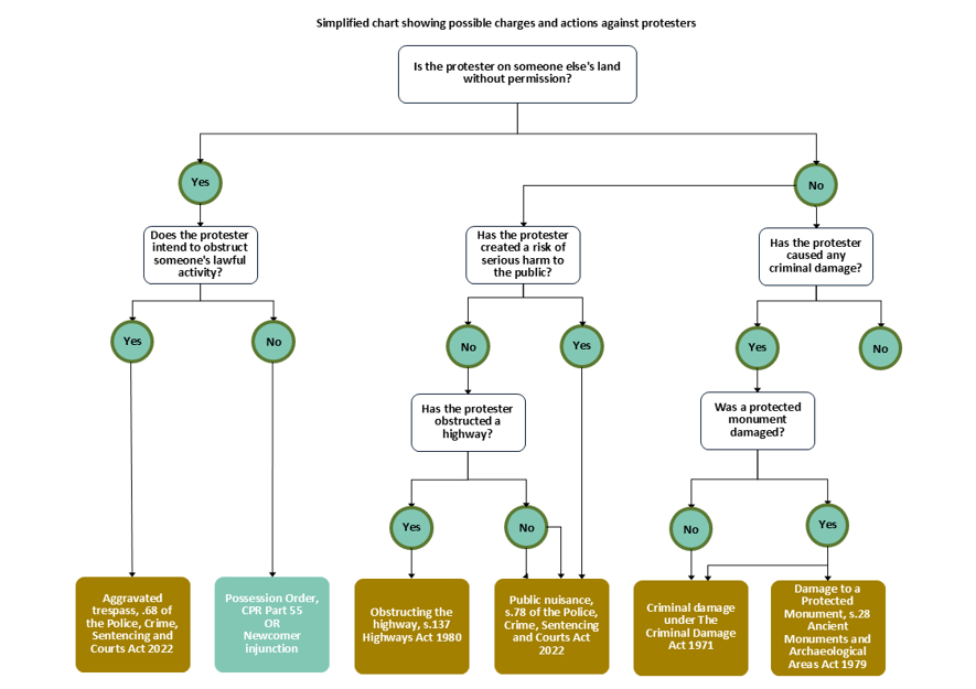
2024 has so far been a year full of protest – demonstrations against oil, sewage, animal cruelty and the treatment of Palestinians. Although there are a number of criminal actions that can be taken when protesters commit criminal acts such as aggravated trespass or criminal damage, landowners may want to know what actions they can take to protect their property, their businesses and their staff. This is particularly the case if they are responsible for the care of historic buildings such as museums, churches, libraries or listed buildings. In terms of self-help remedies, the two main claims that a landowner could bring are: firstly, an order for possession, and secondly, a newcomer injunction.
The right to protest is protected by law. These rights are articulated in the European Convention on Human Rights ("ECHR") as follows:
- Article 10 ECHR: Everyone has the right to freedom of
expression. This right shall include freedom to hold opinions and
to receive and impart information and ideas without interference by
public authority and regardless of frontiers.
- Article 11 ECHR: Everyone has the right to freedom of peaceful
assembly and to freedom of association with others, including the
right to form and to join trade unions for the protection of his
interests.
- Article 17 ECHR: Nothing in this Convention may be interpreted as implying for any State, group or person any right to engage in any activity or perform any act aimed at the destruction of any of the rights and freedoms set forth herein or at their limitation to a greater extent than is provided for in the Convention.
Schedule 1 of the Human Rights Act 1998 incorporates these Articles into UK law and section 6 provides that it is unlawful for a public authority to act in a way which is incompatible with them.
Possession orders
This summer, the High Court made two summary possession orders against protest camps at the University of Birmingham and the University of Nottingham, in the cases of University of Birmingham v Persons Unknown and Mariyah Ali [2024] EWHC 1770 (KB) and University of Nottingham v Butterworth and Persons Unknown [2024] EWHC 1771. Both universities objected to the appropriation of their land and the associated disruption and tried to get possession of their land back without court action, with no success. They then issued possession proceedings under Part 55 of the Civil Procedure Rules to evict the protestors. They argued that, although students and staff had a licence to use university property, they were not entitled to take possession of it whether for protest or for any other reason. The protesters' decision to remain on university land meant that they had become trespassers. There was also a claim of disruption and harassment by student campers of university staff and students.
In relation to Birmingham, the defendant, Ms Ali, argued that the university's decision to terminate her licence to use its land was unlawful because it amounted to discrimination on the grounds of Ms Ali's beliefs (contrary to sections 13 and 91 of the Equality Act 2010 ("2010 Act") and breached her rights to freedom of expression and freedom of assembly (contrary to section 6 of the Human Rights Act 1998 read with articles 10 and 11 of the European Convention on Human Rights). In addition, she claimed that the university was in breach of its public sector equality duty (contrary to section 149 of the 2010 Act) and its duty to ensure freedom of speech for university students (contrary to section 43(1) of the Education (No 2) Act 1986).
In relation to Nottingham, the defendant, Ms Butterworth, submitted that the university's decisions to terminate their licence to use its land was unlawful because the university had failed to comply with its duties and obligations under statute and its own policies, and its decisions resulted in a breach of their rights to freedom of expression and freedom of assembly, contrary to section 6 of the Human Rights Act 1998 read with articles 10 and 11 of the European Convention on Human Rights.
The High Court had to decide whether any of the defences put forward by the defendants met the test in Part 55 of the Civil Procedure Rules as to whether the claim was genuinely disputed on grounds which appeared to be substantial. Mr Justice Johnson held that none of the defences in either case had a realistic prospect of success, and that there were no other compelling reasons why the claims should be disposed of at trial. The universities were therefore entitled to the possession orders for which they had applied.
In neither case did the Court finally determine the question of whether the universities, in seeking possession of their land, were 'hybrid' public authorities exercising a public function. However, the Court did express its view that it was significant that both universities have established Codes of Practice containing procedures in relation to student-organised events or meetings on university premises (which would include protests) which are intended to facilitate the students' freedom of speech but which had been breached by the student protesters. These judgments will be welcomed by other universities contemplating or currently pursuing proceedings against similar student encampments.
Newcomer injunctions
A landowner can apply for a protestor injunction in a range of situations including where protestors have committed acts of trespass, have caused a nuisance or carried out acts of harassment, or other breaches of criminal law. The Court can grant an injunction whenever it appears to be just and convenient to do so. If a landowner obtains an injunction, this will hopefully deter repeat protest actions. If not, enforcement of any breaches of the injunction involves bringing committal proceedings for contempt of court, when the landowner will have to prove at a hearing that a breach of the injunction has taken place. Such proceedings can be costly and difficult to prove. It is also possible to claim damages if the landowner can prove that the protestors have caused them to suffer loss, although this can be hard to evidence and depending on the circumstances the protesters might not have the means to pay them. This claim might prove unattractive from an optical perspective as well.
The well-known case governing claims for injunctions against un-named protestors ('persons unknown') is Canada Goose UK Retail Ltd v Person Unknown [2020] EWCA Civ 303. The case concerned animal rights protests at the claimant's Regent Street shop against the brand's use of animal fur and down, which were generally small and peaceful events, though there was some vandalism of the store front. The proceedings were brought against "Persons unknown who are protesters against the manufacture and sale of clothing made of or containing animal products and against the sale of such clothing at [the store]". An injunction was claimed under the common law torts of trespass, watching and besetting, public and private nuisance and conspiracy to injure by unlawful means.
The Court of Appeal gave wide and authoritative guidance which is still regularly followed. This clarifies various aspects of the law and procedure around applying for interim injunctions against 'newcomers', meaning "people who will or are highly likely in the future to commit an unlawful civil wrong". The key principle to emerge from the case is that final injunctive relief cannot be granted against newcomers who have not by that time committed the prohibited act. Canada Goose wanted to use the injunction as a means of preventing ongoing public demonstrations, but this could not work where the protests were carried out by a continually fluctuating body of protesters.
However, in the later case of Wolverhampton City Council and others v London Gypsies and Travellers and others [2023] UKSC 47, which involved travellers instead of protestors but addressed similar issues relating to unauthorised encampments, the Supreme Court held that final injunctions could be granted to prevent persons who are unknown and unidentified at the date of the order from occupying and trespassing on land.
As a result of these and other recent cases, newcomer injunctions have become established as a new type of injunction and an alternative means of protecting land from occupation by protestors. Their key features include the fact that they are made against people who are unknowable at the time of the grant, rather than identifiable persons whose names are unknown. As a result, applications for such injunctions are always made without prior notice. The injunctions operate contra mundum – against the world. These injunctions will not be appropriate in every case, and the court must review these on a case-by-case basis. Injunctions remain a discretionary remedy. If a landowner wishes to obtain such an injunction, they will need to evidence that: other remedies (including damages) are inadequate; they are responding to a "compelling need" to protect civil rights and public law; and that appropriate procedural safeguards have been put in place to enable the protesters to take part in the legal proceedings or challenge any injunction granted, including ensuring that the application for the injunction is advertised widely, any injunction granted is limited in duration and geographical scope, and the landowner makes the court aware of the likely grounds of opposition by targeted newcomers against injunctive relief.
Conclusion
Landowners who wish to take civil action against protestors have two main legal options. Possession orders are useful where a protest camp has been set up on private land, and it is helpful if the landowner can show that they have set up (and followed) procedures and codes of practice for events on their land.
By contrast, newcomer injunctions are useful for preventing repeat protests or ongoing threats in circumstances where there is a risk of real harm and any other available remedies are unlikely to provide sufficient protection. They will probably only be granted for a maximum of 12 months (although it is possible to apply for renewal) and will only be granted in relation to specific properties rather than a whole portfolio.

We hope you've found these updates interesting. Please contact us if you'd like to discuss any of them.
The content of this article is intended to provide a general guide to the subject matter. Specialist advice should be sought about your specific circumstances.