ARTICLE
9 April 2001

The Japanese Patent Process - A Strategic Approach To Patent Protection

R
Ryuka

Contributor

Japan Information Technology and Telecoms

By Mr Akihiro Ryuka and Mr Kazutoshi Iiyama

I. Introduction

The Patent Law in Japan is designed to protect inventions of products, processes and manufacturing processes, which are, inter alia, more advanced than existing technology and applicable to industrial use. Since 1994, the Patent Law has been amended with a view toward enhancing patent rights in Japan, with amendments in April 1998 and January 2000 together being a major step forward.

The term of a Japanese patent is 20 years from the effective date of the application. Japan has a first-to-file system, i.e., between two applicants for a patent for the same invention the first to file will be granted a patent. We recommend filing early and shouldn’t make an invention public before filing their application.

This article provides an overview of the Japanese patent process and strategies for patent applicants to successfully secure their patents in Japan. We also propose guidelines for avoiding common pitfalls in Japanese patent practice.

II. Requirements For Filing In Japan

An applicant in Japan may claim priority based upon a patent application filed in any other country that is a signatory of the Paris Convention or the Trips agreement.

A Japanese application may be filed with a copy of the specification in English or Japanese, drawings, where necessary, and the following information:

  • Name and address of inventor(s)
  • Name and address of assignee(s)
  • Priority right date and country
  • Priority application number (if assigned).

Priority Document

A certified priority document must be filed within one year and four months from the first filing date of a priority-based application. When priority is based upon an European Patent Office (EPO) application, the priority document needn’t be filed because of an electronic transfer system established between the EPO and the Japanese Patent Office (JPO).

Power Of Attorney

The JPO doesn’t require a power of attorney for a patent attorney to file a patent application. A power of attorney is required if the invention is finally rejected and appealed, or if the patent is granted, opposed and responded. If such courses of action occur, our policy is to supply a power of attorney form to the client accompanied with our instructions.

Language Of Application

Although all JPO proceedings are performed in the Japanese language, it is possible to file an initial patent application in English. In this case, a Japanese translation must be filed within two months of the initial filing date along with an additional fee. Though the filing date for the application will be that of the English application, it is the Japanese translation that will be examined. The English specification can be used as a basis for making minor word corrections to the Japanese specification, although the English specification itself may not be amended. This doesn’t apply for applications to enter the national phase in Japan for Patent Cooperation Treaty (PCT) applications. The translation requirements for PCT applications are explained below.

Electronic Filing

Not only does the JPO facilitate electronic filing of patent applications, the JPO now requires all applications to be filed online. The JPO charges a substantial data-entry fee for paper applications. PCT applications, however, may not be filed electronically.

Specification

JPO rules are rather lenient regarding the form of a specification. The specification must include a title of the invention, a brief explanation of any drawings that are present, a detailed explanation of the invention, and at least one claim. The detailed explanation of the invention must describe the invention in a manner sufficiently clear and complete for the invention to be carried out by a person having ordinary skill in the art to which the invention pertains.

Nevertheless, organizing a specification in the manner suggested by the JPO and accepted by JPO examiners is advisable, as it will help the examiner understand the invention. For that reason, most Japanese applications follow the following format:

  1. Industrial field of application
  2. Prior art
  3. Problems that the invention is to solve
  4. Means of solving the problems
  5. Embodiments of the invention
  6. Effects of the invention

We recommend, in addition, that as much information as possible should be included in the body of the specification, including the broadest possible description of the claimed invention. This is advisable because the JPO is very strict about the introduction of new matter in an application and rarely allows new claims in the application unless the language is specifically recited in the body of the specification.

Japanese Claim Practice

There is no limit on the number of claims that may be included in a single application. However, each claim beyond the first requires additional official fees for substantive examination and maintenance. As a consequence of the additional fees, and because of claiming practices in Japan, Japanese patents tend to average fewer claims than their corresponding US or European patents.

It is common practice in Japan to include a description of specific embodiments of the subject matter of a broad claim in the body of the specification. The recitation in the specification can be used as a basis for adding new claims to the application, if necessary.

Additionally, Japanese invalidity trials are heard before the JPO, rather than before a district court. In the course of an invalidity trial, a patent owner is given an opportunity to narrow the existing claims. (Invalidity trials are discussed below.) This is one of the reasons why fewer claims are made at the time of filing patent applications.

In contrast to common practice in Japan, we encourage inclusion of claims drafted with an eye toward maximizing licensing fees and potential damage awards. We believe that specific claims, which encompass the most profitable potential uses for the patented technology, should be included. Particularly in rapidly developing technology fields, the slow pace of invalidity trials may make it advantageous to include a certain number of narrower claims rather than risk losing two or more years of patent protection in amending the claims during an invalidity trial.

"Provisional" Applications

While the JPO doesn’t have a formal system for provisional applications, as exists in the US, with proper planning it’s possible to use the fact that applications are not substantively reviewed until a request for examination is filed to file the equivalent of a provisional application in Japan.

Japanese patent applications can claim domestic priority based on earlier filed Japanese patent applications. Embodiments, drawings, and claims can be added in new patent applications. The first application will automatically be abandoned if a new application claims a domestic priority based on the first application.

In the above, the first application merely needs to satisfy formalities such as an existence of a claim. For example, by repeating the title of the invention in claim 1, this formality can be satisfied. By disclosing the most important embodiment with such a simple claim, an earlier filing date can be obtained. This first application therefore has the same effect as a US provisional application.

Please also note that this first application can be a priority base for those applications filed outside Japan.

PCT Applications

As in other countries, the national phase in Japan for PCT applications filed overseas must be entered with an exact translation of the originally filed PCT application. It’s, therefore, important for those drafting PCT applications to consider the patent situation in all countries in which they intend to file. We recommend that a pre-filing review of PCT applications be conducted to ensure that the original PCT applications have been prepared with Japanese patent practice in mind.

The costs associated with entering Japanese national phase with a PCT application, filed in a country other than Japan, can be reduced by entering the national stage with only the original application, and not including any amendments made under PCT Article 19 or 34. While PCT rules do require that translations of all Articles 19 and 34 amendments be filed when entering a national stage, the only effect of not filing these amendments is that the amendments themselves are lost; the status of the application itself is not jeopardized. As discussed above, Japanese patent practice allows ample opportunities for amending a specification during the national phase so long as new matter is not added to the application. Most applicants only request examination in Japan after receiving the results of prosecution in Europe or the US and can, therefore, use that knowledge to decide which amendments to include in Japan.

New Matter

The JPO, like most patent offices around the world, won’t allow applicants to introduce new matter into the application disclosure during prosecution of an application. The definition of what constitutes new matter is very strict in Japanese practice and overseas applicants should be aware of this when drafting their original filings with plans to file a corresponding application in Japan.

Generally, unless specific parallel wording can be found within the specification as first filed, it’s not possible to add such wording to the claims. When the applicant can show that the wording of the specification clearly infers such language, it’s sometimes possible to add the language to the claims.

We recommend including in most specifications a certain amount of repetitious text using varied terms and expressions. This provides multiple avenues for future claim amendments. This approach should also be considered when drafting PCT Applications to be filed overseas because support for the Japanese national phase application must be in the original PCT application.

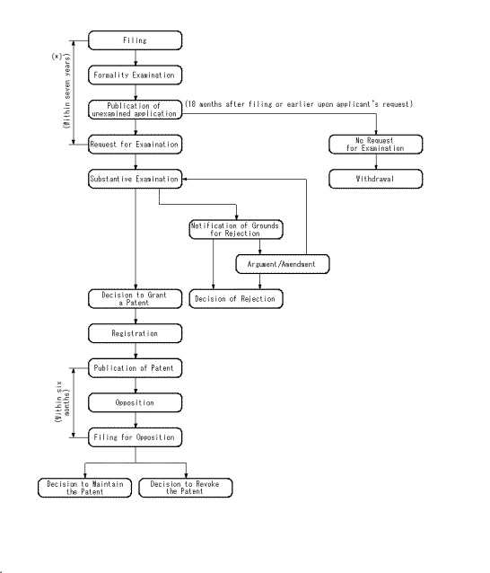
III. Prosecution

A chart below shows the steps in prosecution of a patent application in Japan.

Procedures For Obtaining A Patent Right

(*) It is shortened to three years after October 1, 2001

Publication (Laying Open)

In Japan, all applications are laid open (published in the Patent Office Official Gazette) 18 months after their filing or priority date, whichever is earlier. After the application has been published, any third party may submit relevant prior art to the JPO. This article proposes a strategy below for using this procedure to obtain stronger patents for applicants.

An applicant may also request early publication of the patent application at any time so long as certain conditions have been met, including submission of priority documents and a Japanese language translation of an application filed in a foreign language. Withdrawal of a request for expedited publication isn’t permitted and, generally, the application is published about three months after the request is filed.

Provisional patent protection, based on a published application, is available in Japan. A notice letter may be sent to potential infringers demanding compensation for the unauthorized exploitation of a claimed invention, as published, which is enforceable after issuance of a patent. Accordingly, in certain situations, we recommend using the expedited publication procedure as a means for an early notice letter to potential infringers. Such an approach can serve to enhance damage awards and bring potential infringers to the negotiating table.

Request For Examination

The JPO won’t examine a patent application until a request for examination is filed along with the appropriate official fees, which are based also on the number of claims in the application. Now, applicants have seven years from the filing date in Japan to file such a request, but for applications filed on or after October 1 2001, this period will be reduced to three years.

If a request for examination isn’t filed by the deadline, the application will be deemed irrevocably withdrawn. There is no remedy for recovering an application that is deemed withdrawn.

It should also be noted that any party may request examination of any laid open patent. If the party requesting examination is not the applicant, the JPO will notify the applicant.

Accelerated Examination

It’s possible to request accelerated examination for any Japanese patent application with a corresponding application under review in a foreign patent office. To request accelerated examination, the applicant must provide a copy of at least one search or examination report provided by a foreign patent office. We recommend that prior art cited in search and examination reports be filed as a type of "Information Disclosure Statement" in all cases, to ensure that the resulting patent will withstand an opposition or invalidation trial and to provide the best opportunities for licensing.

When an accelerated examination is requested, a first Office Action is usually issued within four months, as compared to about one year or more for normal applications.

Voluntary Amendments

As long as no new matter is introduced, voluntary amendments can be entered at almost any time prior to the issuance of a first Office Action.

Amendments in response to an Office Action must be filed within the response period listed in the action. When filing a Request for Appeal, all amendments must be filed within 30 days after filing the Notice of Appeal.

Information Providing Practice

While the US requires all patent applicants to promptly disclose any relevant prior art, Japan doesn’t have a formal system equivalent to the US Information Disclosure Statement system. Japan does, however, have a procedure for any party to provide a JPO examiner with relevant prior art for a patent application under consideration by providing copies of relevant documents to the JPO. This system, known as the information providing practice, was developed to allow parties with relevant knowledge or information in a certain field, primarily potential competitors, to alert the examiner of prior art not considered in examination of an application. However, applicants may also utilize this tool.

In our opinion, the information providing practice can be used effectively to ensure that the result of a patent application's prosecution is a strong patent, which is able to withstand opposition or invalidity trial attacks by potential competitors. Such a patent is a valuable licensing resource since competitors will invariably search for prior art which is relevant to a patent before agreeing to a license. Any failure of a JPO examiner to uncover and consider all relevant prior art during prosecution can place a cloud over a resulting patent, or delay its enforcement while a patent owner defends the patent rights in an opposition or invalidity trial.

Applicants who take advantage of this practice will be able to license or enforce their patents faster and more effectively in Japan.

Rejection By The Examiner (Office Action)

After reviewing an application, a JPO examiner will issue either a notice of allowance or an office action citing reasons why the application was rejected. Grounds for rejecting an application are listed below. Similar grounds may also be used in opposition and invalidity trial proceedings.

  • New matter was introduced into the application by amendment;
  • Applicant is a resident of a country which does not grant reciprocal privileges to Japanese residents;
  • Non-statutory subject matter;
  • Lack of novelty;
  • Lack of inventive step;
  • The applicant was not the first one to file a patent application for the claimed invention;
  • The claimed invention is disclosed in a prior patent application filed by another applicant and later published;
  • The invention is liable to contravene public order, morality or public health;
  • Application was not filed by all the joint owners;
  • The patent was granted contrary to the provisions of a treaty;
  • The specification does not describe the invention in a manner sufficiently clear and complete for the invention to be carried out by a person having ordinary skill in the art to which the invention pertains;
  • The allowed claims are not (i) supported by the specification; and (ii) clear, concise, and written according to patent rules;
  • Unity of the invention is not satisfied;
  • An English language patent application was originally filed, and the Japanese language translation of the English version includes matter which was not disclosed in the English version; and
  • Applicant is not the inventor and has no right to obtain a patent.

Japanese Patent Law section 29(1), which relates to novelty of an invention, was amended to state that a patent can’t be granted for an invention publicly known or practiced beyond Japan's borders. Therefore, under the amended law, an invention which is publicly demonstrated or sold in the US, for example, before an application for patent was filed, may be barred from patent protection. Simultaneously, the amended law broadens the definition of publication to include not only documents printed on paper, but also material publicly distributed over electronic communications networks with wide access such as the internet.

These changes apply similarly to the obviousness requirements defined in Patent Law section 29(2). Since January 1 2000, JPO examiners are required to reject an application where they believe the claimed invention could have easily been created based on inventions publicly known, practiced, published for distribution, or laid open over an electronic communications network inside Japan or elsewhere.

The Office Action will list a deadline, usually three months for foreign applicants, within which a response can be filed. A single three-month extension may be automatically obtained upon application and payment of the requisite fee.

Most responses will include amended claims and remarks. If the examiner is not convinced by the reply, a second, final rejection will be issued. Amendments in response to a final rejection are limited in their scope.

Interviewing The Examiner

Interviewing the examiner is often an excellent way to help the Examiner understand the invention. Often the examiner will propose amendments that will clarify the claims to make them allowable. We recommend being authorized to conduct personal interviews in all important applications.

Appeal Procedure

An applicant may appeal a final rejection of a patent application. A Notice of Appeal must be filed within 90 days from the final rejection, and any amendments to the application must follow within 30 days after that.

The primary examiner will first consider the patent application and new amendments. If he or she still does not believe the application to be allowable, it will then be reviewed by an appeal board which typically consists of three examiners.

Registration And Publication

Once a decision to grant a patent has been made, the patent right comes into existence as the patent is entered in the Patent Register. At this time, a patent number will be assigned and a Certificate of Patent will be sent to the applicant after registration of the patent right.

The contents of the patent right as entered in the Patent Register will be published in the Patent Gazette.

IV. Opposition Procedure

In Japan, once a patent has been granted, it is published for opposition in the Patent Gazette. Any third party may file an opposition to the grant of a patent within six months of publication for opposition. The grounds for an opposition are similar to the grounds for rejection of an application by an examiner. In an opposition, however, grounds based on joint ownership, unity of the invention, claims not conforming with patent rules, and right to obtain a patent are not applicable.

As with an appeal, an opposition is most commonly heard by a group of three examiners. The patent owner will be given an opportunity to amend the specification or claims to the extent permitted after a final Office Action.

Because of the availability of the opposition tool, and the relative ease with which it may be applied, it may be inadvisable in certain circumstances to send warning letters related to a newly granted patent until after the expiration of the opposition period. Likewise, we advise patent holders to factor the opposition period into the timing of entering into licensing negotiations with potential infringers.

V. Invalidity Trial Procedure

In Japan, any third party having a commercial interest adversely affected by a patent may begin proceedings to initiate an invalidity trial. Unlike, for example, the procedure in the US, Japanese invalidity trials are heard by a JPO appeal board. These trials are very common in Japan, and highlight the need for patent applicants to ensure the strength of a patent before attempting to enforce it.

Grounds for initiating an invalidity trial are similar to the grounds for an examiner's rejection of an application. However, grounds based on the claims conforming with patent rules requirements and unity of the invention aren’t available in an invalidity trial. A patent owner's loss of foreign priority or benefits of the provisions of a treaty, and failure of corrections to the specification or claims to meet with statutory requirements are additional bases for initiating an invalidity trial.

In an invalidity trial, the patent owner will always be given an opportunity to narrow the claims through amendment, to avoid invalidation of the entire patent. One of the reasons that dependent claims, which are narrower than an independent claim, aren’t always necessary in Japanese practice is that in the event additional prior art is presented in an invalidity trial, the patent owner can simply narrow the existing claims to eliminate that art. The invalidity trial will be delayed pending review of an amendment. Accordingly, we advise that a reasonable number of narrower claims should be included at issuance of a patent.

Infringement litigation underway in court may be stayed pending the results of an invalidity trial. This period can last two years or more.

VI. Licensing And Litigation

Licensing

Since January 1 2001, patent attorneys in Japan may act as agents on behalf of clients for negotiating and making contracts. In our opinion, the process of licensing actually begins during prosecution. Therefore, we recommend that patent specifications be prepared with an eye toward future favorable licensing terms. Specifications filed with a licensing goal in mind average more than twice the number of pages compared to those drafted without licensing considerations. This is because the additional language strengthens the patents and makes licensing a much more attractive option for potential infringers than litigation.

In Japan, all exclusive licenses must be registered with the JPO, following which the licensee has the right to sue for infringement.

Infringement

Revisions in 1998 and 1999 to the Patent Law have strengthened enforcement of patent rights in Japan. Most successful infringement claims involve literal, or direct, infringement of a claimed invention or its equivalents. The remedy for such infringement includes injunctions and compensation for damages.

Indirect Infringement

Indirect infringement corresponds to what’s known as contributory infringement in the US. Unlike direct infringement, where the infringing product or process duplicates the claimed invention without a license, indirect infringement of a patent right occurs by a party making, using, selling, offering to sell, or importing an article to be used exclusively for the manufacture of a patented product or for working a patented process.

Because it’s very difficult to prove the exclusive use of the technology, indirect infringement is very rarely recognized by courts in Japan.

Doctrine Of Equivalents ("DOE")

Japan recognizes a doctrine of equivalents, with the most recent precedent on that doctrine having been set by the Supreme Court in a 1998 decision in the case of Tsubakimoto Seiki v. Tei Eichi Kei.

In Tsubakimoto, the Supreme Court stated that an accused product would be regarded as being equivalent to a claimed invention, even if a specific claim element were missing, when:

  • The element is not an essential feature of the claimed invention;
  • The claimed invention achieved the object and effect of the invention even after the element is replaced with a feature in the accused product;
  • The replacement would have been obvious when the accused product was made, to a person having ordinary skill in the art to which the invention pertains;
  • The accused product was not identical to or obvious from the prior art; and
  • The accused product does not correspond to one which was intentionally excluded from the claim during its prosecution.

VII. Conclusion

Japan's Patent Law states that the objective of the law is "eventually to promote Japan's industry." In recent years, the JPO has often announced that its position is 'pro-patent rights.' Indeed, recent amendments to Japanese Patent Law have generally strengthened patent protection in Japan.

Within this framework, applicants seeking patent protection in Japan can obtain secure patent rights by understanding the Japanese patent process and using the process effectively. As discussed in this article, we suggest that applicants file early in Japan with patent applications which have been prepared with an eye toward future goals such as favorable licensing terms and successful litigation. Initial effort and strategic planning will provide an applicant with patent rights having a strong basis for later licensing and/or enforcement in Japan.

The content of this article is intended to provide a general guide to the subject matter. Specialist advice should be sought about your specific circumstances.

Mondaq uses cookies on this website. By using our website you agree to our use of cookies as set out in our Privacy Policy.

Learn More