- within Food, Drugs, Healthcare and Life Sciences topic(s)
- in European Union
- with readers working within the Environment & Waste Management industries
- within Food, Drugs, Healthcare, Life Sciences, International Law and Privacy topic(s)
近日,全国医药领域的腐败问题集中整治工作正如火如荼地开展,引起了业界的广泛关注,我们也收到诸多媒体与客户的咨询。根据我们的观察,本轮医药反腐行动并不是一项短期、短效的工作,而是至少持续一年的深度整治工程,且后期整治工作将以更常态化的形式开展。反腐行动的直接目标是肃清我国医药领域一些沉积的腐败弊病,而愿景是革新我国医药产业发展逻辑,带领我国医疗卫生事业实现更加健康的发展。为回应业界对于本轮医药反腐行动的关切问题,帮助业界更好地理解本轮医药反腐行动的监管精神和监管要求,在新监管形势下协助企业重新评估和规划合规发展路径,本文以 "十问十答"的形式对本次医药反腐行动及相关问题作要点解读,为业界提供参考。
2023年医药反腐热点"十问"
1. 本轮医药反腐行动的 背景和主要特点?
2. 医药领域反腐的 监管要点有哪些?
3. 企业应该如何应对本次反腐风暴?
4. 企业行贿需要承担什么样的 法律责任?
5. 拟上市医药企业需要关注哪些合规要点?
6. 开展医药学术会议是否合规?
7. 医药代表如何合规地开展业务活动?
8. 企业与行业协会、医院交往的合规要点?
9. 医药腐败问题的 症结和整治出路在哪里?
10. 本轮医药反腐行动的 行业影响和企业 未来发展建议?
问题一:本轮医药反腐行动的 背景和主要特点?
医药领域向来是我国严格进行反腐败监管的领域,而本轮医药反腐行动所体现的监管决心更甚于此前。在我们的观察中,本轮反腐行动的脉络较为清晰,2023年年初,习近平总书记在二十届中央纪委二次全会上强调,反腐败斗争形势依然严峻复杂, 应当对比较突出的行业性、系统性腐败问题进行专项整治,形成不敢腐的震慑力、不能腐的约束力、不想腐的感召力。在习近平总书记重要讲话的引领下,本轮医药领域腐败问题集中整治工作有序推进。5月11日,国家十四部委联合发布《2023年纠正医药购销领域和医疗服务中不正之风工作要点》(" 《2023年不正之风》"),部署医药领域突出腐败问题的整治要点。7月21日,国家卫健委会同教育部、公安部等九部门联合召开视频会议,部署开展 为期一年的全国医药领域腐败问题集中整治工作。7月28日,中央纪委国家监委召开动员会,部署纪检监察机关配合开展相应整治工作。根据工作部署,各省份制定地方医药反腐整治方案并积极推进各项集中治理工作
在本轮医药反腐行动中,执法趋势有以下鲜明特点,值得全行业各类参与者的重视:其一、 纪委监委在本次集中整治工作中发挥重要作用。鉴于纪委监委在部门地位和职权上相对独立于医疗卫生体系,纪委监委介入并配合开展本次集中整治工作,将在卫健委等医药领域问题整治重要监管部门外补充不一样的执法力量、提升执法效果;其二、整治工作旨在实现 医药领域全覆盖的系统整治。本轮医药反腐行动的监管要点将覆盖医药行业生产、流通、销售、使用、报销的全链条,以及监管部门、行业学(协)会、医疗卫生机构、医药企业、医保基金等全领域;其三、本轮医药反腐行动重点关注 "关键少数"、关键岗位人员。在推进基层医疗工作人员等行业从业人员行风建设的同时,本轮医药反腐行动关注对"关键少数"、关键岗位人员涉及的重点问题、典型案件进行重点突破,集中力量查处一批腐败案件,形成声势震撼;其四、整治工作进一步 明确医药行业的合规要求。例如,《2023年不正之风》将窗户纸捅破,要求重点监管各类行业协会/学会违法开展的利益输送活动。
问题二:医药领域反腐的 监管要点有哪些?
医药领域反腐合规要点覆盖全行业、全链条,相应合规风险地图如下:

此外,《2023年不正之风》为反腐整治行动勾勒了若干监管重点,需要得到行业的重视。相应监管要点包括且不限于如下:
- 违规干预第三方医学检验机构、医美/口腔等机构和诊疗科目设置 审批事项;
- 学会/协会以学术会议和捐赠等名义输送不正当利益;
- 医药企业、经销商和医药代表 "带金销售"或提供回扣等不正当利益;
- 医疗机构拒绝或变相 拒绝执行集中采购结果;
- 医师强推基因检测/院外购药等第三方服务、违规 处方提成或违规 转介患者。
问题三:企业应如何应对本次反腐风暴?
尽管本次反复风暴着重于"关键少数"和关键岗位人员的反腐败执法,但是作为历年纠正医药购销领域和医疗服务不正之风的重要检查对象,我们理解医药企业仍然是本次反腐风暴的重点执法对象,因此企业应当积极应对本次反腐风暴并借此次执法活动积极推动业务开展的合规化
(一)企业自查
首先,企业可以积极推动 反腐败反贿赂的自纠自查。随着执法活动的常态化,企业开展业务的合规性变得更加重要,因此企业应当对反腐败反贿赂等合规事项自行纠查,包括:
- 可以依照法律法规、现有的内控制度,掌握本次执法中重点关注的项目和业务风险点,以便更好地配合应对潜在的检查和执法;
- 对可能构成不合规的高风险事项或业务进行及时报告和止损,停止继续开展该等高风险的活动或义务,积极开展相应的纠偏补正措施;
- 同时,对具有较高合规风险的业务模式进行调整和整改,以避免不合规事项的再次发生。
第二,企业可以积极动员开展 反商业贿赂和反腐败的相关培训。培训应当涵盖对反腐败、反贿赂的相关法律法规、政策以及企业内部控制制度的相关内容和解读,以及日常业务开展的过程中员工应当尽量避免的行为以及合适合规的操作方式,确保员工履行职责或开展相关业务时避免构成利益输送等违法行为。
第三,企业可以构建并完善相关内部控制制度的文件和标准操作程序(SOP)。除了商业道德和反腐败反贿赂相关的内控制度外,对于客户招待、与医疗卫生专业人士(HCP)的交流、学术会议等举办的流程等诸多日常业务的事项,都需要规范的流程程序以避免不合规的利益输送。而根据我们的经验,执法机关在执法和检查过程中如果发现不合规事项,可能以企业内部的合规体系建设和执行情况为参考,定性该等违规事项属于企业整体存在的违规情况或是员工个人行为。因此,医药企业也应当持续关注反腐败反贿赂的重点领域并完善相应制度文件和SOP。
(二)配合现场调查
针对反腐败反贿赂的事项,我们理解执法机构可能依据获得的违法线索对医药企业进行突击或提前通知的现场调查。如果执法机关对相关企业进行现场调查,企业应当:
- 安排合适的有关人员进行接待并礼貌配合执法人员的调查工作;
- 提供执法人员要求的相关文件和资料, 不得故意妨碍和销毁有关资料;
- 诚实回答执法人员的问题, 不得提供虚假或误导性的回复和信息,也 不得提供猜测或主观臆断;
- 安排或聘请专业的企业内部人员或外部律师协助调查并进行后续跟进。
(三)业务开展的合规化
从长远的角度而言,随着本次反腐风暴的深入开展,医药企业反腐治理将会变得"系统化、规范化、常态化",监管机关对于医药企业的合规化要求会更加切实和严格。因此医药企业也应当适应医药企业合规化的大趋势,积极就企业内部的业务结构、员工开展业务的行为和日常流程的合规性进行检查和调整,确保企业和员工的商业行为遵守相关法律法规和企业内部控制要求。
问题四:企业行贿需要承担 什么样的法律责任?
行贿是我国法律明确禁止的违法犯罪行为,反腐败、反贿赂是医药领域企事业单位以及从业人员必须遵守的合规底线。从事违法行贿行为,既可能触发行政法律责任,如达到入罪门槛,也可能触发更为严重的刑事法律责任。
就行政法律责任而言,监管部门可以依据《药品管理法》查处药品购销中的贿赂行为,也可以依据《反不正当竞争法》查处医药企业的贿赂行为,具体如下:

就刑事法律责任而言,企业行贿根据 行贿对象的不同将触犯不同的罪名。若司法机关认定企业构成贿赂犯罪,相应刑事法律责任包括对单位判处罚金,对单位直接负责的主管人员和其他直接责任人员视情节处 十年以下有期徒刑或拘役,并处罚金等。企业行贿涉及刑事犯罪情况如下:

问题五:拟上市医药企业 应当关注的合规要点有哪些?
近日,上海证券交易所(" 上交所")和北京证券交易所(" 北交所") 分别发布了其对拟上市医药企业开展的销售和推广活动合规性的IPO审核重点关注事项。证券交易所强调中介机构应当尽到对重点问题的核查义务和对发行人充分披露的监督义务,同时也表现出对拟上市医药企业销售推广活动的合规要点的重视和关注。要点如下:

除此之外,早在今年二月,深圳证券交易所(" 深交所")发布了《关于深市医药公司商业贿赂相关问题监管工作情况的报告》,其中列举了医药行业商业贿赂的主要形式,并提到了部分医药上市公司销售费用占比较高的问题。近几年以来,证券交易所在对拟上市企业的IPO审查中,非常重视医药行业公司的销售模式和市场推广的合规性问题,除了医药企业应当根据规则进行信息披露的相关规则,证券交易所也可能通过问询等方式要求中介机构核查并出具关于公开招投标项目的合法合规性、是否存在商业贿赂和利益输送以及内部控制制度的执行情况等问题的意见。而本次发布重点关注事项再次重申了对于拟上市的医药企业,反腐败、反贿赂已经成为了IPO的审查重点,包括销售推广活动开展的合法合规性、费用支出真实性、内控制度有效性、关联关系以及交易公允性等。本次发布的重点问题一来明确了证券交易所对于拟上市医药企业销售推广活动的审查重点,为拟上市医药企业合规化提供了指引,二来是在证券发行的领域配合并体现了本次医药反腐执法的方向和精神,既重申了证券监管机关对于医药企业反腐败、反贿赂问题的重视,促进公开发行上市的医药企业在反腐败事项上的合法合规化。
问题六:开展医药学术会议是否合规?
在近期反腐执法行动中,学术会议的合规问题引起了业界普遍的忧虑。执法风浪下,众多学术会议选择延期/取消举办,也让业界更加忧虑学术会议的合规开展空间。事实上, 学术会议的合规问题确实受到近期反腐执法的重点关注。例如,《2023年不正之风》明确提出对行业组织存在的不正之风进行整治,重点监管各级各类行业组织或学(协)会以"捐赠"、学术会议等名义变相输送非法利益的违法行为。过去,为"合规"目的,不少医药企业常常和各类行业协会/学会展开合作,联合举办或者赞助行业协会/学会组织相关学术活动,试图将行业协会/学会作为学术活动中可能存在的腐败问题的"防火墙"。《2023年不正之风》"戳破了窗户纸",明确要求监管关注行业协会/学会违法、违规举办学术活动等问题,也更加体现出监管部门对于学术会议腐败问题的高度重视。
然而,反腐败执法的目标是惩戒以学术会议的名义输送不正当利益的违法行为,不涉及阻碍正常学术活动的开展。事实上,从市场监管总局等十部门8月7日联合发布的《关于进一步加强论坛活动规范管理的通知》到卫健委医疗应急司于8月15日刚刚发布的《全国医药领域腐败问题集中整治工作有关问答》,可以看到 监管部门对于业界合规举办学术会议的态度始终是积极、正面的。学术会议,可以高效汇集临床经验和学术技术资源、促进医学专业知识的交流和传播,有利于医学专业人士等医药行业从业人员专业素质的提升、有利于医药科学技术的发展和进步。因此,在符合法律监管要求的前提下,医药企业、医学专业人士和行业协会/学会等各类医药行业从业者可以根据需要参加、开展、赞助医学学术会议。
在新执法趋势下,企业应当更加重视学术会议的合规要求,放弃对行业协会/学会作为法律风险"防火墙"的侥幸心理,杜绝任何以学术活动为名义进行的不正当利益输送行为。就学术会议的合规要求而言,尽管法规层面未规定具体的合规标准,结合行业实践和我们的经验,需要从 讲座目的、讲座内容、讲者资质、听众资质、举办地点、餐饮标准、讲课费标准等各个方面进行规范管理。我们在日常工作中也协助诸多客户制定了包括符合公平市场价格的合理的讲课费支付标准在内的各项合规管理制度,能够为企业内部合规管理和监管执法活动提供有益的参考。
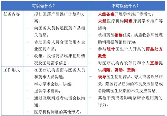
问题七:医药代表如何合规地 开展业务活动?
医药代表,是代表药品上市许可持有人在我国境内从事药品信息传递、沟通、反馈的专业人员 1。由于过去,我国大量医药代表长期从事"带金销售"、"提供回扣"等违法违规活动,未真正履行其交流、传递医药信息的职责,因此,医药代表在我国受到的争议始终比较大。而自2020年12月《医药代表备案管理办法(试行)》(" 《试行办法》")施行以来,我国对医药代表的管理已然走上更正式、规范的道路。不过,根据我们的经验,此前《试行办法》在行业实践中的施行效果具有一定的局限性,但在新监管形势下,我们理解该办法提出的监管要求将在未来更好地落地执行。此外,目前《试行办法》仅覆盖对于代表药品上市许可持有人的医药代表的监管,我们理解未来规范体系和适用范围可能作进一步完善,以适应代表医疗器械上市许可持有人的医药代表的监管需求。根据《试行办法》,医药代表合规和不合规开展业务活动的范围如下:

此外,包括《全国医疗机构及其工作人员廉洁从业行动计划(2021-2024年)》在内的监管文件进一步要求医疗机构完善医药代表接待制度,参照"三定三有"("定时定点定人"、"有预约有流程有记录")的方式,拟定细化可执行的院内制度,及时驱离违规出现在诊疗场所且与诊疗活动无关的人员,严查回扣行为。
在新执法趋势下,医药代表应当谨慎合规,密切关注和遵守监管法规规定的合规要求和医疗机构制定的内部管理制度,从 "产品销售导向"回归正统的"学术专业导向",杜绝从事任何不正当利益输送行为,严格遵守备案审批、预约接待等各类管理制度,合规地开展业务活动。
问题八:企业与行业协会、医院交往的 合规要点?
就与行业协会/学会的交往而言。正如前文我们提到,《2023年不正之风》"戳破了窗户纸",明确指出执法将关注行业协会/学会违规办会等情况。因此,部分企业需要破除行业协会/学会可以成为利益输送的"防火墙"、"白手套"的错误思想,深刻意识到无论学术活动的举办方是谁,学术活动仅在不存在违规利益输送的情况下才是合法合规的。未来,企业与行业协会/学会合作举办各类活动时,应当更严格地关注行业协会办会的合规情况, 提前在合作协议中约定清楚举办活动的反腐败、反贿赂合规要求,企业享有的审计权和其他监督检查权利,并在活动开展的过程中对约定落实情况、活动经费使用的真实性、合法性、合规性等 进行审查监督。如果发现合作的行业协会/学会举办活动存在合规问题,企业应 积极采取处置行动,包括但不限于拒绝报销不合规活动经费、与合作协会/学会解约并将其列入企业合规管理黑名单。
就与医院的交往而言。一方面,在新监管执法趋势下,多数医院将加强院内合规管理,可能对医药代表接待制度、药品采购/进院制度、医师业务管理制度等合规管理制度作完善和落实执行。对此,医药企业应当积极 了解和配合医院的相应管理要求;另一方面,企业在和医院交往的过程中,也需要 将自身建设完善的合规管理制度要求落到实处,包括但不限于拜访礼赠、学术费用管理、沟通交流合规等各个方面。以企业礼赠医院工作人员为例,企业的礼赠应当具有合理目的,并符合适用法规政策和规章制度的要求,以完全透明公开的方式赠送,并严格控制礼品的类型、价值和赠送频率。
问题九:医药腐败问题的 症结和整治出路?
医药腐败问题是一个具有多元成因的复杂问题。一方面,从医疗卫生机构以及医疗卫生专业人士的角度,医院和医生具有对患者治疗决策以及影响医保资金使用的影响力,进而对药械购销交易具有影响力。同时受限于多种因素,多数医生 薪酬水平较低,医疗卫生机构和医疗卫生专业人士在面对利益输送时很难克制诱惑。另一方面,从医药企业的角度,为了 获得交易优势地位,部分药品医疗器械频繁通过商业贿赂的形式取得入院资格,医药企业逐渐很难再在公平的市场条件下纯粹通过产品的有效性和创新性获得入院资格。在难以避免"以药养医"的格局下,不合规企业会逐渐将合规企业排挤出市场,而这种" 劣币驱逐良币"不仅使得相关医疗机构和违规企业很难承担相应的责任和惩罚,医药腐败问题屡禁不止,也导致医药企业的 销售推广费用和产品价格水涨船高,从而对医疗服务和药品医疗器械购销领域都具有极其负面的影响。
因此,不同于历年的反腐执法,本次医药反腐风暴更重视查处医疗卫生机构内的 "关键少数"和关键岗位,不仅从医药企业的供给端对商业贿赂行为进行执法,也通过企业追溯医疗卫生机构和医疗卫生专业人士的需求端并进行执法和查处,这种对于现有利益格局的打破将对多方面的医药领域的问题进行解决和缓解:
- 医药腐败问题的正本清源。通过对医疗卫生机构和医疗卫生专业人士以及医药企业同时开展执法行动,避免头痛医头脚痛医脚,力求从根源上解决医药腐败的问题,通过高强度的执法和较高的责任对不合规企业及医疗卫生机构和医疗卫生专业人士形成震慑作用。
- 恢复药械购销领域的公平市场环境。杜绝医药企业和医疗卫生机构的行贿受贿行为,将使得产品入院的门槛标准重新回归到产品本身的有效性和安全性,有助于重新在药品和医疗器械购销交易中构建公平的市场竞争环境。
- 降低产品的销售费用成本。根据已经上市的部分医药企业公开披露的销售费用,目前较多医药企业销售费用支出占比已经超过50%,这一点得到了多个监管机关的持续关注;而医药反腐问题的遏制将导致中国医药购销交易市场的格局发生变化,高比例的销售和市场费用将不再是必须支出,最终将有效降低产品成本,也有助于产品定价降低并惠及患者,造福人民。
但是,仅仅针对医药腐败的表征问题的高强度整治并未完全解决引起腐败问题的根源。除了反腐败反贿赂的执法工作以外,公立医院和医疗卫生专业人士的收入问题同样需要通过政策和制度改革的形式予以解决,例如:
- 鼓励医疗卫生专业人士薪酬改革。在医疗卫生专业人士基础薪资普遍偏低的背景下,除了上调基础薪资之外,也可以鼓励医疗卫生专业人士通过在合理时间内的 多点执医等获得 与自身劳动相适应的报酬。
- 科学制定医疗服务费用。随着人民日益增长的美好生活的需求日渐增长,高端医疗技术的发展速度也在不断加快,但是显然高端医疗技术的发展速度已经远远超过医疗技术定价的速度,导致了 高端的医疗技术服务定价在现有定价体系下的缺位。因此,可以对医疗服务定价进行改革调整,鼓励与医疗技术先进性相符合的服务对价。
- 鼓励合理公允的讲座费等利益给付。在目前的医药反腐风暴下,各个医院、科室、学术协会、医药企业等纷纷叫停了相关学术会议和医生讲座。监管机关在《全国医药领域腐败问题集中整治工作有关问答》中明确仍然将 积极鼓励医药行业的学术会议和正常医学活动,而我们理解医疗卫生专业人士受邀就某一学术问题所开展的讲座、课程等也付出了自身的智力劳动、智力成果,对于 符合市场公允价值的报酬,而非违规进行利益输送的情况,则仍然应当 积极鼓励和提倡,以避免因噎废食、矫枉过正。
问题十:本轮医药反腐行动的 行业影响和企业未来发展建议?
本次医药反腐风暴将会给医药行业和医药企业未来开展业务都将造成深远的影响。从医药行业的角度,在更加严格的反腐败反贿赂的执法活动下,医药购销交易和招投标将获得更加 公平的市场竞争环境,拥有更强科研实力的医药企业,以及安全性、有效性更具优势的产品才将获得市场和医院的青睐;同时不同类型患者对于医疗技术的差异化需求也将促进市场化充分的 商业保险和民营医院的发展,从而构建起 满足多层次医疗需求的医疗保障体系新格局。
而从医药企业的维度,企业开展业务和未来发展也将带来诸多改变:
- 医药企业开展销售推广活动的合规性将变得更加重要。随着反腐败反贿赂的执法行动趋于系统化、规范化、常态化,以及违法违规成本的提高,医药企业的合规性将成为企业开展产品销售的重要基础,企业需要在自身开展业务过程中确保业务模式和销售人员的行为避免触及商业贿赂等违法违规事项;同时,企业对于内控制度和合规体系的建设和完善也将有助于企业未来有序合规地发展。
- 医药代表的销售推广行为将更侧重于 学术推广。随着医药代表通过利益输送拓宽销售渠道的方式不再有效,医药代表将更多投入成本用于 医学知识推广、目标人群宣教等学术推广模式,更加合法合规的同时也有利于医学知识的普及推广。
- 发展和费用规划随之调整。随着与医疗卫生机构和医疗卫生专业人士的利益输送被逐步杜绝,中国医药市场环境的改变使得企业不必要的销售和市场费用逐步减少;而为了在公平的市场竞争环境下获得入院资格和销售渠道,一方面,企业可以 增加研发投入和创新,通过更高的安全性和有效性的产品获得市场的认可,有助于更多优良的国产创新药的发展,另一方面,降低的市场费用也为药械产品提供了 降价空间,企业也可以选择进一步降低产品价格惠及患者,还利于民。
医药产业是我国经济发展中不可或缺的产业,也是事关人民群众生命健康的重要事业,本轮系统治理工作有望清扫医药行业领域全行业、全链条所潜在的诸多腐败问题,有利于医药行业从业者实现良性竞争、医药产业实现健康发展,也有助于让人民享受到更好的医疗服务和健康保障。
对于每一位医药行业从业者来说,医药反腐行动既是一场考验,也是其立足产品安全性有效性优势、技术创新研发优势、合规体系建设优势赢取优势市场竞争地位的重要机遇。我们衷心祝愿每一位在医药领域用心耕耘的行业从业者,能够在未来更加风清气浪的行业新环境中实现更好的发展。
Footnote
1. 《医药代表备案管理办法(试行)》第二条。
Originally Published 16 August 2023
The content of this article is intended to provide a general guide to the subject matter. Specialist advice should be sought about your specific circumstances.