- within Food, Drugs, Healthcare and Life Sciences topic(s)
- in United States
- with readers working within the Environment & Waste Management industries
- within Food, Drugs, Healthcare, Life Sciences, International Law and Privacy topic(s)
近年来,我国一直大力支持中医药的传承创新发展。2019年,中共中央、国务院印发了《关于促进中医药传承创新发展的意见》,从国家层面指出了传承创新发展中医药的重要性;2020年12月,国家药监局发布了《关于促进中药传承创新发展的实施意见》,从药品监管层面提出了深入落实中医药传承创新发展的20条具体措施;2021年12月,国家医疗保障局、国家中医药管理局发布《关于医保支持中医药传承创新发展的指导意见》,加速医保对于中医药的接纳;2022年12月,国家药监局发布了《中药品种保护条例(修订草案征求意见稿)》,给予特定中药品种市场独占期;2023年2月10日,国家药监局发布了《中药注册管理专门规定》(下文简称" 《专门规定》"),进一步落实相关扶持政策。"中药创新正当时"、"中药CRO的订单,开始接到手软"、"再不拥抱中药创新药,就晚了",媒体们纷纷报道。中药的发展是否迎来了新的春天?适逢《专门规定》即将于2023年7月1日起施行,本文旨在以《专门规定》为视角探查中药的特色上市评价体系以及未来监管要点。
一直以来,相较化学药的监管规定,中药在注册上市中的标准却较为模糊,其核心原因在于中药与化学药的研发路径和上市评价侧重上的差异,导致中药注册上市过程存在特殊的现实需要。以化学药为典型的现代药研发上市路径是一个从基础研究转化为临床研究,最后形成产品输出的线性逻辑。因此从监管的角度,监管部门通过对临床前研究和临床试验的设计方案以及研究数据来全面地验证药品的有效性和安全性。然而,传统中药具有其独特的理论基础以及与化学药不同的认知途径,中药更注重从经验到理论、从证据到原理的验证过程,存在大量的人用经验的引入,因此从监管角度,中药的研发和临床试验的评价也会反映出其特殊性。下文将从中药的特色疗效评价、人用经验证据的合理应用和中药的临床试验要求三个方面来为大家进行解读。
一、中药的特色疗效评价
我国在政策文件中长期提倡建立健全符合中医药特点的中药疗效评价方法。 1国家药监局特别在《关于促进中药传承创新发展的实施意见》中明确中药应当"以临床价值为导向",中药的疗效评价指标总体上应当"与中药临床定位相适应、体现其作用特点和优势"。本次《专门规定》第七条中明确列举了以下方面作为疗效评价的情形:
- 对疾病痊愈或者延缓发展;
- 病情或者症状改善;
- 患者与疾病相关的机体功能或者生存质量改善;及
- 与化学药品等合用增效减毒或者减少毒副作用明显的化学药品使用剂量等情形。
制定中药疗效指标的核心要素是临床定位的确定,中药与化学药研发前期背景的不同,造成中药在确定临床定位中存在实际困难。化学药在基础研究和前期疗效目标的设定上具有明确性,而中药研发存在较多基于人用经验而个性化设计的情况,由此开展的中药研发可能并不具有靶向性和针对性。结合中药的效果本身相比起化学药即具有多样性,导致了在设计临床试验阶段选定指标的不明确。此种多样性反映在了《专门规定》中所列示的"症状改善"、"生存质量改善"及"合用增效"等情形,体现了中药疗效评价"多元化"的特点。 2但是此种列示实际不能完全解决实务中许多药品研发企业和临床试验设计者对中药临床定位不确定的问题,中药复杂的理论基础和处方确定过程,决定了中药的临床定位需要基于药效研究、动物研究、人用经验等多个因素综合客观确认,因此中药特色的临床定位确认模式仍有待后续规范性文件和指引的出台和规范。
《专门规定》还提到鼓励引入真实世界研究、新型生物标志物、替代终点决策等作为疗效指标,旨在通过化学药领域中的实践做法探索符合中药针对慢性病等优势病种进行缓解、减轻症状的功能评价方式。从注册监管层面,中药作为我国特色的药品种类长期依托于西药审评方式,"中药西管"同时带来了中药新药审评通过难度大的问题,中药应在多大程度上借鉴成熟的化学药疗效评价形式成为构建中药特色疗效评价的一大议题。目前有观点认为对于与化学药同一疾病同一临床定位的评价指标与标准应当相同;而针对人用经验、中药优势病种及证候疗效等特色临床定位,可以在参考化学药评价体系构建中药特色疗效评价体系。 3这一观点在国家药品监督管理局药品审评中心(CDE)于2022年末发布的《中药新药用于慢性胃炎的临床疗效评价技术指导原则(试行)》和《中药新药用于胃食管反流病的临床疗效评价技术指导原则(试行)》得到支持。以慢性胃炎为例,指导原则中以中药理论为基础阐明了慢性胃炎的病因并在附件中列出了特色的常见中医证候,在临床定位上多使用"改善"一词以符合中药的疗效特点;同时采用了西药下的H.pylori作为主要疗效指标之一,评价方法与西药的疗效评价一致且公认有效。因此,CDE未来可能会继续基于中药的优势病种出台疗效评价指导原则,其是否会一以贯之的以此形式设定评价标准有待我们继续观察总结。
二、人用经验证据的合理应用
(一)人用经验证据的应用
人用经验证据是中药上市评价体系的特色之一,也是不同于化学药审评体系的要点之一。国家在2019年《关于促进中医药传承创新发展的意见》中首次提出"人用经验"作为中药注册审评证据体系的重要组成部分,用以综合评价中药的有效性和完整性。2020年国家药监局在《关于促进中药传承创新发展的实施意见》中对应提出了中医药理论、临床试验和人用经验的"三结合"审评证据体系建立和完善的要求。2022年CDE发布的《基于人用经验的中药复方制剂新药临床研发指导原则(试行)》则从实践层面明确人用经验是包含在临床用药过程中积累的对中药处方或者制剂临床定位、适用人群、用药剂量、疗效特点和临床获益等的认识和总结。而即将生效的《专门规定》则在规范性文件层面以专章形式奠定了中药人用经验的应用规范,明确人用经验是通常在临床实践中积累,具有一定的规律性、可重复性和临床价值的经验,并相应规定了其在上市评价体系中的应用和收集。
根据《专门规定》,人用经验的应用主要集中在两个部分:第一,对数据进行合理、充分的分析并给予正确结果解释的人用经验,在确保其真实性和可溯源性的基础上,经过药监部门的核查后可作为支持性材料;符合要求的人用经验证据可以作为药品研发过程中加速审评、豁免部分环节等的支持性材料等,包括: 4
- 对治疗严重危及生命且尚无有效治疗手段的疾病以及国务院卫生健康或者中医药主管部门认定急需的中药,药物临床试验已有数据或者高质量中药人用经验证据显示疗效并能预测其临床价值的,可以 附条件批准;
- 在突发公共卫生事件时,国务院卫生健康或者中医药主管部门认定急需的中药,可应用人用经验证据直接按照 特别审批程序申请开展临床试验或者上市许可或者增加功能主治;
- 中药创新药处方来源于古代经典名方或者中医临床经验方:可通过人用经验初步确定功能主治、适用人群、给药方案和临床获益等的,可 不开展非临床有效性研究;
- 来源于临床实践的 中药新药,人用经验能在临床定位、适用人群筛选、疗程探索、剂量探索等方面提供研究、支持证据的,可 不开展II期临床试验;
- 已有人用经验中药的临床研发,在处方、生产工艺固定的基础上,存在适用的高质量 真实世界数据,且通过设计良好的临床研究形成的真实世界证据科学充分的,申请人就真实世界研究方案与国家药品审评机构沟通并达成一致后,可 申请将真实世界证据作为支持产品上市的依据之一;
- 已上市中药申请增加功能主治,其人用经验证据支持相应临床定位的,可不提供非临床有效性试验资料。使用剂量和疗程不增加,且适用人群不变的,可 不提供非临床安全性试验资料;
- 有国家药品标准而无药品批准文号的品种,应当按照同名同方药提出注册申请。申请人应当根据其中医药理论和人用经验情况,开展必要的临床试验;
- 已上市中药申请变更用法用量或者增加适用人群范围,功能主治不变且不改变给药途径,人用经验证据支持变更后的新用法用量或者新适用人群的用法用量的, 可不开展II期临床试验,仅开展III期临床试验。
作为评价药品有效性、安全性和质量可控性的重要指标,人用经验证据的真实性、可溯源性由申请人负责,该等人用经验的质量也作为药监部门的核查要点,因此人用经验证据的来源和收集过程应是中药申请人和研究者需要关注的重点事项。
(二)人用经验证据的来源与收集
《专门规定》第十八条要求申请人应当规范收集整理与评估人用经验,作为支持注册申请关键证据的人用经验数据,将由药品监督部门开展核查。而在《基于人用经验的中药复方制剂新药临床研发指导原则(试行)》中更加详细阐释了人用经验证据应当包含的信息:
- 处方来源与演变:包括依据的中医药理论基础、功能主治、适用人群、用法用量、禁忌等信息,如根据古代经典名方加减化裁的处方应提供变化和依据;
- 关键药学资料:包括但不限于处方药味、剂型、制备工艺等;
- 临床使用情况:记录的信息包含医疗机构、时间、人群、不良反应情况等;及
- 临床实践数据:临床实践期间的原始数据,也包括既往开展临床研究的数据。
针对处方的来源演变以及处方内容等信息,人用经验收集的传统方式是通过对处方来源或专家的访谈、询问等方式了解既往的经验和案例,并结合文献记录、患者使用反馈等归纳总结既往人用经验证据。而临床使用和实践数据则可以通过病历记录数据和既往临床研究数据收集。随着中药上市评价体系的完善,该等证据来源的完整性、客观性、真实性和可溯源的核查要求也逐渐明确,而经验证据也应更全面、客观和可靠以支持药品的上市审评。因此从全面性的角度,针对病历记录数据等既往案例原始数据的回顾性研究中,应当关注患者信息、诊断信息和用药信息的完整性和数据质量,同时关注信息中对于诊断结果和临床终点记录的准确性,对于较为宽泛、模糊和记录不规范的既往记录应当保持谨慎。
人用经验证据收集另一需要关注的合规事项是伦理问题。根据《涉及人的生物医学研究伦理审查办法》,收集、记录、使用、报告或者储存有关人的医疗记录等科学研究资料的活动应属于办法规制的研究,而开展研究则应当获得受试者自愿签署的知情同意书。目前就人用经验证据的伦理问题,大部分专家认为基于人用经验的前瞻性研究方案需要伦理委员会批准并获得受试者的知情同意,但是针对回顾性研究却尚有争议,目前有较多专家认为回顾性研究不存在"治疗措施干预、不影响患者常规临床诊疗路径与诊疗权益",可以在经伦理委员会审查批准后可以免除签署知情同意书。 5然而应当指出的是,根据《涉及人的生物医学研究伦理审查办法》第三十九条,目前经伦理委员会审查批准后可以免除签署知情同意书的情形表述为"利用可识别身份信息的人体材料或者数据进行研究, 已无法找到该受试者,且研究项目 不涉及个人隐私和商业利益的",医疗健康相关的个人信息应当被认为关涉个人隐私,故未经去标识化或匿名化的病历信息或个人数据的收集从文义层面很难构成免除知情同意书的签署,且现有规定并未为此情形提供其他例外;而考虑到人用经验证据涉及的年代久远、数量庞大和申请者或研究者追索患者难度大,研究者也很难就涉及患者是否"无法找到"进行评判。我们理解从合规性角度的考量,申请者和研究者可以考虑就收集到的人用经验证据进行匿名化处理,以保护记录来源的个人隐私,但是需要注意的是,尽管进行匿名化处理,研究者仍然需要将人用经验研究方案交由伦理委员会进行审查批准以获得伦理委员会书面同意的豁免。对于这一实践问题如何适用知情同意的伦理要求仍有待进一步观察后续监管部门的立场。
三、中药的临床试验要求
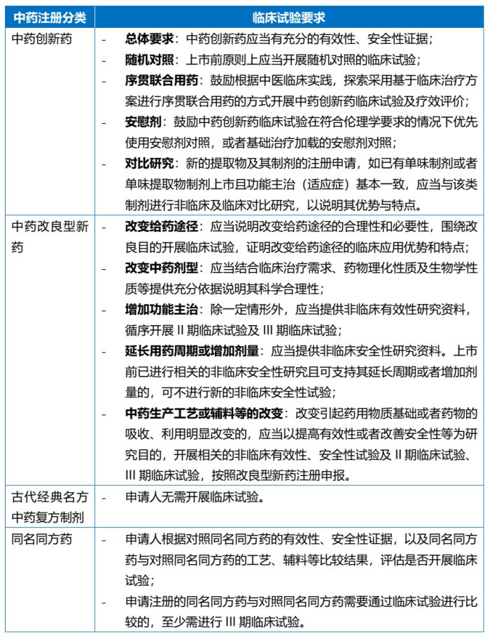
(一)中药分类临床试验要求
中药的临床试验应同时适用《药品注册管理办法》和《专门规定》的要求。相较于《药品注册管理办法》中较为统一的药物临床试验要求,《专门规定》的以新的分类方式分章节阐述了对应中药类型的研发路径;同时《专门规定》通过处方来源和注册分类两个维度分别规定了简化的或特别规定的临床试验要求。
中药创新药的研发路径和临床试验要求与化学药的临床试验要求基本一致,通过较全面的临床试验过程验证中药创新药的有效性、安全性和质量可控性,但同时增加了较多特色的临床试验要求,例如中药临床研究中常见的安慰剂的设置,以及序贯联合用药的方式等,均是具有中药特色的临床试验要求。中药改良型新药则在总体上呈现出依据改变侧重的不同,规定了具有个性的临床试验要求,充分体现了以临床价值为导向的特点。 古代经典名方复方制剂申请者不需要开展临床试验,是基于该类中药产品具有较多人用经验和可靠的临床实践。《专门规定》中规定该类药品采用以专家意见为主的审评模式,是促进中药守正创新的目的应当推动适宜古代经典名方向新药转化的考量,也是一种与该类药品特点相适应的审评模式。最后,同名同方药与化学药中的仿制药的监管思路可以互为对照,为避免同名同方药的低水平重复,其同样对药品的比较研究进行了规定,同时相比起仿制药的一致性评价,同名同方药可以依据对照研究的结果不开展临床试验,但如果是通过临床试验进行比较的,应当至少进行III期临床试验。《专门规定》中具体的临床试验要求请见下表:

(二)中药临床试验的审批备案和质量规范
《专门规定》作为中药的特别法对中药临床试验进行规制,但是同时其也受到概括性规制药品临床试验的法规要求,不仅包括《药品管理法》和《药品注册管理办法》,也应包括《药物临床试验质量管理规范(2020修订)》(" GCP")的规定。
从审批和备案角度,申请注册上市的中药应当进行新药临床试验申请(" IND")。中药作为受《药品管理法》规制的药品,根据该法第十九条,其研发的临床试验同样需要向药监部门提起IND申请和批准。根据CDE公开数据显示,截至5月,2023年中药的IND申请共计9项。同时,《药品管理法》同样明确开展药物临床试验,应当在具备相应条件的临床试验机构进行,该药物临床试验机构应当进行备案,该要求对中药的临床试验同样适用,而中药新药临床试验的快速发展也将对各中医医院或中西医结合医院临床试验机构提出更高要求。
针对临床试验的质量规范,同理,根据《药品管理法》第十七条,中药的研制活动也应当遵守GCP的规定。虽然GCP的表述中未就中药的适用情况进行单独说明,但是在研究者手册的规定中,明确中药民族药研究者手册的内容参考化学药的要求制定,并说明来源于古代经典名方的中药复方制剂应注明其出处,体现GCP出台时默认中药临床试验应受其规制,故就中药的部分情形进行了单独说明。因此, 我们理解中药临床试验应适用GCP的规定。
然而目前现行有效的GCP规定是基于ICH发布的《E6(R2):药物临床试验质量管理规范》指导原则(" ICH GCP")修改而来,ICH GCP作为国际性的指导原则,其制定背景并不适应于中药的临床研究,因此针对GCP规定能否符合目前中药临床试验的实际需要是受到质疑的。鉴于中药在临床试验上的特殊性,也有助于中药注册上市进程中获得更加具有证明力的支持性材料,中药特色的临床试验质量管理规范(" zGCP")具有安全性和有效性两个角度的现实需求:
01
安全性
GCP中规定伦理委员会应当审查现有安全性资料,研究者也应当按要求编制安全性报告并记录安全性数据,申办者负责药物临床试验期间的试验用药品的安全性评估并报告药物不良反应。 6中药同样重视药品安全性评估,实践中同样设有多个安全性指标的观测和评价。中药在安全性评估上的特殊之处在于其往往包含了既往的人用经验和临床实践作为安全性的支持性材料,因此规范人用经验的书面记录是"zGCP"的现实需求之一,包括其记录的信息项目、详细程度和是否纳入研究性手册。
此外,也有专家指出中药具有活性成分复杂,毒理研究不深入的特点,导致申办者和研究者难以对于(严重)不良事件与受试药物的关系进行判断。因此中药临床试验中可以探索设置包含中药毒理专业背景专家的严重不良反应判断团队,并相较于化学药更倾向于保守和审慎地判断部分安全性指标未达标是否可能与受试药物相关。 7
02
有效性
GCP中规定研究者手册中应当包括药品的主要和次要疗效指标,并通过临床试验终点的评估确认药品的有效性。中药的疗效评价指标取决于对于中药的临床定位的确定,除了上述提到的中药临床定位确定方法的问题,部分起效时间长、传统疗效指标或临床终点达到的难度大的中药,倾向于在临床中使用替代指标的做法也较为普遍,然而替代指标的选用和可以在多大程度上替代原有临床终点指标,并作为符合要求的有效性数据,应当需要相应规范予以明确。
此外,中药存在领域内较为常见,但是在GCP中尚未予以明确的内容,如中药证候的记录同样予以明确,包括需要客观记录的内容、参数及保存要求等均需要予以规范;又如中药新药临床试验中常见的安慰剂的制备和对照试验要求,GCP中均未予以细化。
因此,基于中药临床试验中特色的安全性和有效性要求,未来针对中药专门制定"zGCP"具有一定现实意义。我们理解,CDE近年发布的《中药新药临床试验用药品的制备研究技术指导原则(征求意见稿)》、《证候类中药新药临床研究技术指导原则》等均显示出药监部门试图通过指导原则文件的形式规范中药特色的临床试验质量要求,与GCP一同构成中药临床试验应当遵守的质量规范体系,中药临床试验机构应当在遵守GCP和"zGCP"相关的指导原则的基础上开展合规的临床试验。而ICH最新公布并正在公开征求意见的《E6(R3):药物临床试验质量管理规范》的制定工作也有国家药监部门的专家参与,这意味着GCP的新一轮修订工作即将在正式文件出台后启动,届时其中是否会加入中药特色的"zGCP"规定也让我们拭目以待。
结语
中药是近年国家高度重视并推进的领域,中药特色的上市评价体系是基于中药悠久的临床实践经验、与化学药高度不同的认知途径和理论基础、以及促进中药守正创新的试剂需要应运而生的。中药特色上市评价体系总体上需要在保持药品上市前评估核查的严谨性的同时,适应中药的特点和现实需要,这在国际上鲜有先例可循。如今随着《专门规定》和人用经验、临床试验有关规定的出台,评价体系正在逐步完善,同时也显露出诸多现实的需要和规则的空白,需要药品监管部门在坚持"临床价值为导向"和"三结合"审评证据体系的基础上"摸着石头过河",不断完善评价体系。
除上市评价体系之外, 中药的上市后监管,以及 中药材种植、中药饮片的生产、煎煮流程等领域同样亟待监管部门根据中药特色、行业需求和监管需要予以明确和规范,以保障中药的传承和创新发展工作,我们后续也将持续关注中药包括上市评价体系在内的规则的进一步更新和变化。
Footnotes
1. 参见《中共中央、国务院关于促进中医药传承创新发展的意见》;《国家药监局关于促进中药传承创新发展的实施意见》等。
2. 参见国家药监局,《中药注册管理专门规定》政策解读,https://www.gov.cn/zhengce/2023-02/15/content_5741584.htm。
3. 参见宋彩梅、刘炳林、薛斐然等,《关于中药临床定位及疗效评价体系和标准的调研及思考》,载《中国新药杂志》2021年第30卷第10期,第898-901页。
4. 《中药注册管理专门规定》第十五、十六、二十一、二十三、二十四、四十六、五十八和六十四条。
5. 参见杨忠奇、高蕊、胡思源等,《中药人用经验研究专家共识》,载《中国中药杂志》2022年第47卷第18期,第4829-4834页。
6. 《药物临床试验质量管理规范(2020修订)》第十二、二十六、三十六、四十七、四十八条
7. 参见元唯安、唐健元、高蕊等,《中药新药临床试验质量控制关键问题的专家共识》,载《中国中药杂志》2021年第46卷第7期,第 1701-1705页。
Originally Published 8 June 2023
The content of this article is intended to provide a general guide to the subject matter. Specialist advice should be sought about your specific circumstances.