- within Food, Drugs, Healthcare and Life Sciences topic(s)
- in European Union
- with readers working within the Environment & Waste Management industries
- within Food, Drugs, Healthcare, Life Sciences, International Law and Privacy topic(s)
2023年3月24日,国家市场监督管理总局公开发布《互联网广告管理办法》(" 《办法》"),《办法》将于2023年5月1日起正式施行,届时由原国家工商行政管理总局于2016年发布的《互联网广告管理暂行办法》(" 《暂行办法》")将同时废止。回望过去,《暂行办法》作为我国首部全面规范互联网广告行为的部门规章,为促进互联网广告行业的健康发展以及各行各业利用互联网开展营销活动的有序进行作出积极贡献。然而,互联网广告行业的日新月异的发展带来了新的监管挑战,直播广告、算法推荐广告等新兴广告形式和多元多样的广告运营投放模式涌现发展;同时,伴随着监督执法活动与行业实践的互动,监管部门的行业监管经验得到极大的丰富和积累,《广告法》《电子商务法》《反不正当竞争法》等法律相继修订,《互联网弹窗信息推送服务管理规定》等新规也陆续出台。时至今日,国家市监总局确有必要对《暂行办法》作全面修订完善,通过正式出台《办法》来进一步加强互联网广告监管执法,促进互联网广告业持续快速健康发展。在互联网广告监管中,医疗及三品一械广告在始终是监管关注的重点,也需要回答实践创新提出的问题。以药品广告为例,伴随着互联网医疗行业的兴起和药品网络销售等规范的发展,药品广告很可能迎来一个更活跃的发展时代。鉴此,本文旨在提供一些关于互联网广告新规下医疗及三品一械广告监管的要点提示,以帮助相关企业更好地适应和遵守新规。
一、厘清"互联网广告"的概念
在探寻互联网广告监管问题前,首先需要厘清互联网广告的概念。本次《办法》第二条第二款区分"标示信息展示"和"互联网广告",进而为明确广告行为的具体范围提供了指引。《办法》第二条第二款规定,法律、行政法规、部门规章、强制性国家标准以及国家其他有关规定要求应当展示、标示、告知的信息,依照其规定—即"标示信息展示"不属于互联网广告行为范围,不适用《办法》相关规定。
根据《广告法》第二条,构成广告的要件包括介绍推销商品或服务。如果商品或服务的信息展示并非为了推销目的,则相应的信息展示构成广告行为的风险较低。尽管《办法》规定的信息展示类型限于法律法规等有关规定要求标示的信息,我们理解 如果展示的信息本身不构成广告,便不需要适用广告法规的规制。例如,对于一些有必要向消费者披露的商品或服务的基本信息,保障消费者的知情权有时将处于更高的地位,由此向消费者披露商品或服务相关信息,就不一定会被认定为广告而受到严格的监管。《北京市药品、医疗器械、保健食品、特殊医学用途配方食品广告合规指引》同样指出,为保障消费者知情权对"三品一械"产品的名称、成份、规格、生产企业及其地址、产品批号、生产日期、有效期、用法、用量、注意事项等基本信息进行的客观描述,以及药品、医疗器械网络销售企业展示的真实、准确、合法的药品、医疗器械相关信息,原则上不属于"三品一械"广告,需被审慎界定。不过在实践中,商品和服务的信息展示与广告之间通常并非泾渭分明,执法机关掌握一定的自由裁量空间。因此,建议通过互联网媒介发布"三品一械"产品相关信息的企业从信息展示场景与媒介(例如在推广材料、健康知识科普界面或具体药品购买界面)、信息展示内容与修辞(例如基本药品信息或添加语意修饰词)、信息展示目的与义务(例如履行法规要求、保护消费者知情权、健康知识推广或商品服务推销)等方面进行谨慎合规的安排。
二、处方药的网售监管和
广告监管
就处方药网售监管而言,在药品销售与互联网融合的初期,监管层面对于药品销售范围的限制较严,一度禁止网售处方药。新修《药品管理法》和《关于服务"六稳""六保"进一步做好"放管服"改革有关工作的意见》出台后,网络销售药品范围得到逐步松绑。在此基础上,《药品网络销售监督管理办法》的出台再次 肯定了网售处方药的合法性,并对处方药网络销售的管理要求进行了较为严格细致的规定。更多关于处方药网售监管和《药品网络销售监督管理办法》的内容,请见"汉坤 " 观点 | 《药品网络销售监督管理办法》要点解读"。
就处方药广告监管而言,旧版《暂行办法》规定禁止利用互联网发布处方药和烟草的广告,在维持互联网烟草广告禁止性规定的基础上,《办法》在禁止利用互联网发布处方药广告部分增加了"法律、行政法规另有规定的,依照其规定"的例外规定。根据现行的医药监管法规,处方药广告只能在卫健委和药监局共同指定的 医学、药学专业刊物上发布。然而,随着专业期刊在线化、电子化的普及,刊登有处方药广告的医学、药学专业刊物也可能需要在互联网媒介发布。因此,此次修改是顺应了时代的发展,消除了专业刊物在线化、电子化与禁止互联网处方药广告之间的矛盾。需要注意的是,我国的处方药广告依然面临着严格的监管要求。《药品网络销售监督管理办法》第十三条规定,药品网络零售企业在处方药销售主页面、首页面不得直接公开展示处方药包装、标签等信息,在通过处方审核前,不得展示说明书等信息。可见即使是在 药品销售界面的处方药包装、标签、说明书展示亦受到严格的限制,希望通过互联网媒介展示处方药信息和开展广告行为的企业应当更加注重谨慎合规。
三、医疗及三品一械等广告
审查的监管要求
根据《广告法》《食品安全法》等法律法规,医疗、药品、医疗器械、农药、兽药、保健食品、特殊医学用途配方食品等广告在发布前应由广告审查机关对广告内容进行审查,未经审查,不得发布。《办法》在延续《暂行办法》规定强调前述广告审查要求的基础上,进一步明确,对须经审查的互联网广告,应当严格按照审查通过的内容发布, 不得剪辑、拼接、修改。已经审查通过的广告内容 需要改动的,应当重新申请广告审查。相关规定与《药品、医疗器械、保健食品、特殊医学用途配方食品广告审查管理暂行办法》("《三品一械规定》")保持一致,强调了须经审查的互联网广告必须根据审查内容原样发布广告信息。
值得注意的是,在《药品广告审查办法》(已失效)规定依法规宣传且仅宣传药品名称而不涉及药品适应症或其他有关内容的广告无需进行广告审查的基础上,《三品一械规定》已经将免于审查的广告范围扩大至仅宣传三品一械产品名称的三品一械广告范围。我们理解《三品一械规定》同样适用于互联网广告场景,因此通过互联网媒介投放广告涉及宣传且 仅宣传三品一械的名称,而不涉及产品适应症或其他有关信息时,虽然仍然按照三品一械广告管理,但无需完成严格的广告审查流程。
四、医疗及三品一械软广
的限制
自媒体、社交媒体时代中,KOL、KOC在市场营销中的参与愈发火热活跃,"软广"、"软文"的概念日渐被群众所熟悉也日益受监管的重视。《办法》再次明确强调,通过知识介绍、体验分享、消费测评等形式推销商品或者服务,并附加购物链接等购买方式的, 应当显著标明"广告"。
不过,上述标识要求仅针对一般广告,医疗及三品一械广告属于法律、行政法规明确禁止变相发布的广告情形,必须在依法完成广告审查的前提下发布。相较于《暂行办法》,《办法》新增规定强调禁止以介绍健康、养生知识等形式,变相发布医疗、药品、医疗器械、保健食品、特殊医学用途配方食品广告,与《广告法》等上位法相关规定相协调。在此基础上,《办法》进一步细化了不得变相发布医疗及三品一械广告的监管要求,规定介绍健康、养生知识的, 不得在同一页面或者同时出现相关医疗、药品、医疗器械、保健食品、特殊医学用途配方食品的商品经营者或者服务提供者 地址、联系方式、购物链接等内容。从《办法》规定出发,明确禁止的情形限于在健康、养生知识介绍页面或同时发布"三品一械"产品的直接购买信息,不包括单纯宣传商品经营者或服务提供者的商标商号等信息,具体执法口径有待实践观察。同时,虽然《办法》仅规定不得同页面或同时发布商品购买信息,我们理解如果未经审查在信息介绍界面同时发布"三品一械"产品宣传信息,例如在健康、养生知识界面添加商品功效宣传信息,自然可能直接构成未经审查而发布医疗及三品一械广告的违法情形。
五、禁止地带:针对未成年
的互联网媒介
《办法》第十二条明确禁止在 针对未成年人的网站、网页、互联网应用程序、公众号等互联网媒介上发布医疗、药品、保健食品、特殊医学用途配方食品、医疗器械、化妆品、酒类、美容广告。这与《广告法》及《未成年人节目管理规定》中的相关要求保持了一致。对于"针对未成年人的"互联网媒介,我们理解主要指的是 以未成年人作为直接受众的网络平台,如部分以未成年人为服务对象的游戏网站、动画网站、在线教育网站、公众号平台等。
六、互联网广告投放不得
侵扰用户
《办法》第十七条特别规定,利用互联网发布、发送广告,不得影响用户正常使用网络,不得在搜索政务服务网站、网页、互联网应用程序、公众号等的结果中插入竞价排名广告; 未经用户同意、请求或者用户明确表示拒绝的,不得向其 交通工具、导航设备、智能家电等发送互联网广告,不得在用户发送的电子邮件或者互联网即时通讯信息中附加广告或者广告链接。随着智能交通工具、导航设备的普遍应用,不少企业发掘了在此类设备上进行广告投放的商业价值。但是,如果不严格规范此类广告投放行为,很可能引发交通安全等严重问题。此次《办法》为此类广告投放行为设置了法律红线,将更加有助于保障用户的权益。此条规定虽然不是专门针对医疗及三品一械广告的特殊规定,但是作为《办法》特别规定的广告投放行为合规要求,相关行业主体在投放医疗及三品一械广告时也应当予以重视和注意。
七、下一级链接的核对 义务
《办法》第十八条明确了发布含有链接的互联网广告时,广告主、广告经营者和广告发布者负有 核对下一级链接中与前端广告相关的广告内容的义务。这一规定对争论已久的跳转链接广告监管义务问题作出了回应。根据该规定,对于实践中常见的,一些平台发布公众号推文并在其中设置一级链接以使患者跳转到药房网站进行购药的商业模式, 平台运营主体应确保药房网站中相关的药品广告内容与经过广告审查的内容保持一致。不过,对于该核对义务的审查程度,是只需要形式审查即可还是需要实质审查,仍待《办法》正式生效后在执法实践中予以明确。
同时,《办法》第二十八条也对该核对义务设置了 责任限制,对于广告主、广告经营者、广告发布者能够证明其已履行相关责任、采取措施防止链接的广告内容被篡改,并提供违法广告活动主体的真实名称、地址和有效联系方式的,可以依法从轻、减轻或者不予行政处罚。值得注意的是,相比征求意见稿,《办法》将广告主也纳入了适用责任限制的主体范围中。此外,我们理解,该责任限制的适用条件较为严苛,不仅要求相关主体能够证明已经履行相关责任、采取相关措施,还同时要求提供违法主体的真实名称、地址和有效联系方式。我们也将持续关注未来这一规定生效后在执法实践中的实施情况和执法尺度,如相关主体的具体责任限度,以及在现有技术下被监管认可的防止链接广告内容被篡改的可行措施。
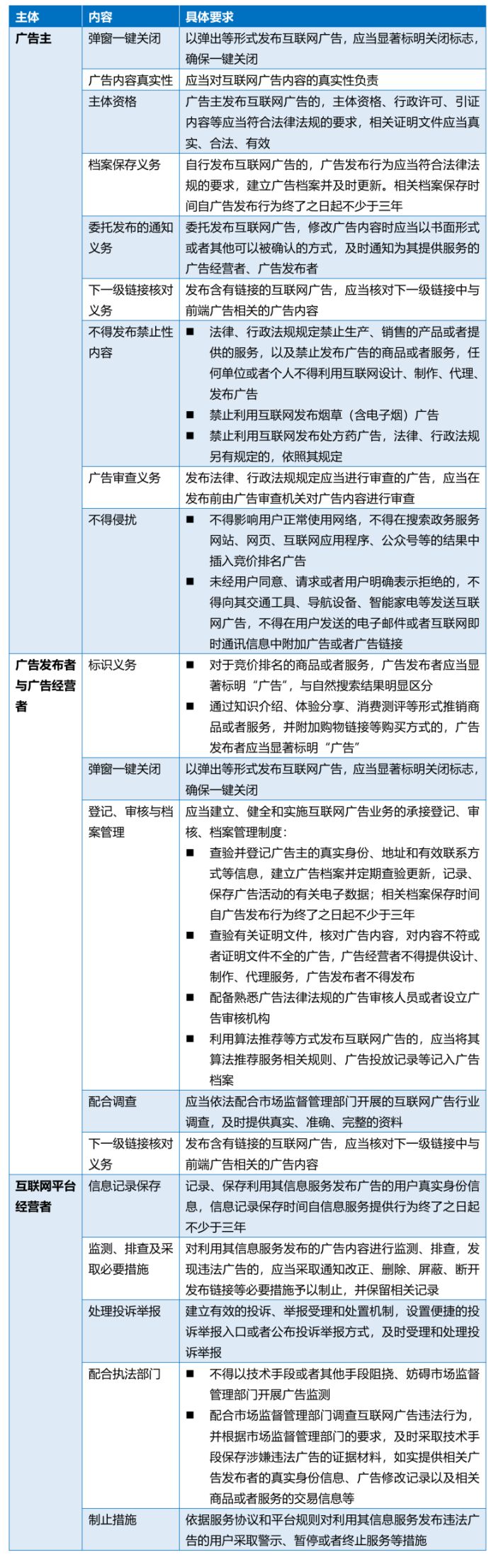
八、各类主体义务及法律责任
(一)各相关主体的责任义务要点
《办法》中对广告主、广告发布者、广告经营者以及互联网平台经营者的相关责任义务的重点内容梳理如下:

(二)法律责任
《办法》中针对互联网广告违法行为的罚则大部分规定衔接适用《广告法》中规定的对应罚则。同时,针对此次《办法》新增的义务,如广告主的档案保存义务、下一级链接核对义务等,相应地也增加了罚则。比如,第二十八条第二款新增了,广告主未按规定建立广告档案,或者未对广告内容进行核对的,由县级以上市场监督管理部门责令改正,可以处五万元以下的罚款。
值得一提的是,此次《办法》第三十一条还增加了信用惩戒的相关规定,对于互联网广告违法行为,市场监督管理部门除了通过国家企业信用信息公示系统将行政处罚决定向社会公示之外,对于性质恶劣、情节严重、社会危害较大的违法行为,还应按照《市场监督管理严重违法失信名单管理办法》的有关规定列入 严重违法失信名单。
九、执法管辖权分配
关于违法互联网广告的执法管辖问题,《办法》第二十条延续了《暂行办法》中的规定,原则上由广告发布者所在地市场监督管理部门管辖,同时规定了异地执法困难情况下的移送管辖与广告主、广告经营者所在地市监局先行发现违法行为时的先行管辖。
十、结语
《办法》的出台进一步明确和细化了互联网广告的合规性要求以及从事互联网广告业务的各方主体的义务责任,并增加了针对下一级链接的核对义务等规定,回应了实践中受到热切关注的重点问题。在医疗及三品一械广告方面,《办法》延续了对于该重点领域一如既往的强监管要求,并再次强调了处方药除另有规定外不得发布互联网广告、通过广审的广告内容不得改动发布、科普健康知识时不得变相作广告、不得针对未成年人发布医疗及三品一械广告等合规要点。从事互联网广告业务的相关主体应对《办法》中的规定予以重视,并在《办法》正式生效前确保其能够合法合规地开展相关业务。
Originally Published 31 March 2023
The content of this article is intended to provide a general guide to the subject matter. Specialist advice should be sought about your specific circumstances.