- within Finance and Banking, Privacy, Media, Telecoms, IT and Entertainment topic(s)
提供"大吉大利"神器?两被告人因制售"鸡腿"外挂获刑四年
2024年11月28日,国家版权局发布2023年度全国打击侵权盗版十大案件,被称为 "全球最大'吃鸡游戏'外挂案"的江苏昆山"鸡腿"外挂侵犯网络游戏著作权案位列其中 1。在本案中,两被告人向玩家销售可以在《和平精英》《PUBG MOBILE》游戏中实现"自动瞄准"功能的"鸡腿"外挂程序,违法所得合计超过2900万元。最终,江苏昆山法院以侵犯著作权罪对两被告人均判处有期徒刑四年,并处罚金人民币2000万元。 2

"鸡腿"外挂案因涉案金额巨大,被告人被判处四年实刑 5而备受关注,该案也是近年来射击类游戏 6外挂数量激增的缩影。事实上,游戏外挂问题如同"顽疾"一般,已在整个游戏行业中持续蔓延且愈发猖獗,其数量增长态势和对游戏公平性的影响已到了不容忽视的程度。接下来,让我们深入探究一下游戏外挂的具体定义、常见分类和对游戏行业的危害,以及制作与销售游戏外挂行为可能触犯的相关罪名情况。
游戏外挂数量近两年增长明显,射击类游戏成"重灾区"
在网络游戏领域,"外挂"可谓"臭名昭著",已然成为了破坏游戏公平性的"罪魁祸首"之一。外挂带来的"超能力"不仅可以让用户可以在游戏对战中轻松战胜游戏内的对手玩家或"Boss"类角色,严重影响正常玩家的游戏竞技体验。更为严重的是,外挂制作及售卖往往会形成黑色产业链,部分技术人员出于逐利心理参与其中,从游戏商城 套取装备出售获利,甚至可能在外挂中植入盗取用户账号、泄露用户隐私等隐藏功能,使外挂的传播往往伴随着"盗号"等进一步违法行为而存在。 7
进入2024年,游戏外挂问题愈发严峻,仅在2024年上半年,腾讯游戏安全监测到的PC 端游戏外挂数为18174 款,移动端游戏外挂数为35383 款,较2023年同期增长均超过10%。和2022年同期相比,移动端游戏的外挂数量甚至已经翻了一番。同时, 外挂呈现出向射击类游戏集中的趋势,2024年上半年,射击类游戏的外挂数量分别占据PC端和移动端外挂总数的61.8%和75%,其已成为外挂最为"青睐"的游戏类型。

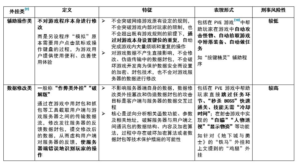
游戏外挂的具体分类及特征
根据是否对游戏程序进行修改、是否打破游戏程序设定的规则边界为标准,游戏外挂可被分为 辅助操作类外挂和 数据修改类外挂。 8具体介绍如下:

提供"大吉大利"神器?两被告人因制售"鸡腿"外挂获刑四年
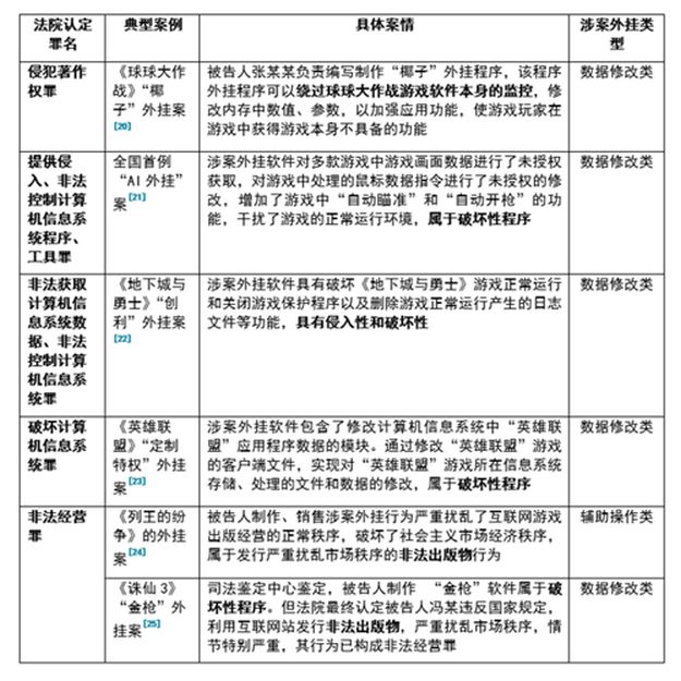
- 涉及罪名多样、"计算机类"犯罪数量占比高
由于我国《刑法》尚未对制售游戏外挂行为针对性地设置专门条款,且随着外挂发展进一步呈现"技术化""复杂化"特点,司法机关对制售外挂的行为适用了不同的罪名进行刑事规制。笔者以"制作、销售、游戏、外挂"为关键词在威科先行法律数据库进行了检索,发现自2010年来,已公开涉及制作、售卖游戏外挂的刑事案件共有 188件,司法机关在这些案件中适用了 5种不同的罪名,其中适用"计算机类"犯罪 11的案件数量为108件,占比超过57%。

- 入罪"门槛"较低,游戏公司倾向采用刑事举报方式维权
在入罪标准层面,这5种罪名的入罪 "门槛" 均不算高,尤其是3种"计算机类"犯罪,违法所得超过5000元或者造成经济损失 1 万元以上的即可被认定为犯罪情节或后果严重而入罪。 12非法经营罪与侵犯著作权罪的入罪 "门槛" 亦不高,前者个人违法所得数额超过 2 万元13,后者违法所得数额超过 3 万元14便符合入罪条件。
同时,鉴于民事诉讼对制售外挂的开发环节打击力度较小,游戏公司一方面难以通过自身确认制售外挂侵权人的身份,即使胜诉,也难以有效阻止外挂的不断产生;另一方面上文提到,制售外挂的入罪门槛较低,一旦进行刑事举报,随着公安机关公权力的介入,定位犯罪嫌疑人会更高效,震慑力度也会更强。因此,包括腾讯 15、网易16与米哈游 17在内的游戏公司往往更倾向于与公安机关合作, 对制售外挂的嫌疑人进行刑事打击。
- 不同类型外挂的刑事风险、司法定性差异明显
从涉案外挂类型来看,因辅助操作类外挂并未侵入游戏软件本体,未篡改游戏软件的运行参数,也没有对计算器系统造成破坏, 制售这类外挂一般不会构成"计算机类"犯罪。不过,仍有部分法院认为辅助操作类外挂构成非法出版物,进而认定制售辅助操作类外挂的行为严重扰乱了互联网游戏出版经营的正常秩序,构成非法经营罪。 18
相比之下,数据修改类外挂破解了服务器与用户端之间通讯包的数据结构、内容及加密算法,对游戏程序本身进行了修改,使游戏玩家在游戏中获得游戏本身不具备的功能,技术风险性较高,且违法所得超过5000元即可构成"计算机类"犯罪。因此, 制售数据修改类外挂入罪的风险极高,上述5种罪名中均有涉及数据修改类外挂的案件也印证了这一点。
- 法院对制售"外挂"行为定罪趋势的变化
笔者总结了司法机关在适用上述5种罪名时的典型案例和案情摘要,可以发现, 法院对案情相似的制售"外挂"行为的罪名适用存在一定分歧,尚未形成较为一致的司法定性 19。

从时间节点来看,法院对制售"外挂"刑事案件定罪情况主要经历了三个阶段的发展变化:

具体来看,2010-2014年间,法院倾向于将"外挂"认定为非法出版物,以非法经营罪(29/35件)对制售外挂的行为予以刑事处罚,适用侵犯著作权罪和"计算机类"犯罪的案件数量很少,均只有3件;在2015-2019年的五年中,法院判决适用"计算机类"犯罪的案件数量增长明显,占比已达六成,尽管适用非法经营罪的案件数量有一定增长,但占比下降明显;2020年至今,法院以"计算机类"犯罪对制售外挂行为进行规制的审判思路更加明显,呈现出"计算机类"犯罪与侵犯著作权罪等 竞合的刑法规制思路 26,而非法经营罪在这一阶段几乎不再被法院用来规制制售"外挂"的犯罪行为。
值得一提的是,2021年3月1日施行的《刑法修正案(十一)》对《刑法》第二百一十七条侵犯著作权罪增设了" 技术保护措施条款" 27, 这一新条款也在上文提到的"鸡腿"外挂案和《球球大作战》"椰子"外挂案中被法院适用。不过,鉴于《刑法修正案(十一)》生效后,适用侵犯著作权罪的公开案件数量整体较少,未来法院对制售 "外挂" 刑事案件的定罪标准和趋势仍有待进一步确定。
面对游戏外挂,游戏公司可以采取哪些措施?
游戏公司可以在制作、销售游戏外挂的行为发生前(即"事前"阶段),通过技术手段采取事前防御措施:
- 对游戏的核心代码和数据进行加密:使用高级加密标准(AES)等加密算法,将游戏的关键逻辑、角色属性计算方法、物品生成规则等代码部分进行加密,增加外挂制作者破解游戏运行机制的难度;
- 采用代码混淆技术:通过重命名变量和函数、插入无用代码、打乱代码执行顺序等方式将游戏代码进行混淆,使外挂制作者难以通过反编译工具获得游戏代码中的有效信息;
- 建立玩家行为监测系统:通过监测玩家的鼠标移动速度、键盘按键频率、角色移动速度和路径分析玩家的操作模式来判断是否存在外挂行为,帮助游戏公司追溯到使用外挂的玩家;
当游戏公司发现制作、销售游戏外挂的行为已经发生(即"事后"阶段),应积极采取以下维权措施:
- 及时固定证据,向公安机关报案:游戏公司应及时收集并固定包括外挂程序样本、销售记录、用户反馈等证据,防止数据丢失或被篡改。同时可以向公安机关说明外挂是否具有修改游戏数据、破坏游戏平衡的功能,提供外挂销售的价格、销售渠道,以及购买外挂的玩家数量估计等信息,协助公安机关进行调查;
- 与司法鉴定机构确定鉴定范围和重点:因 司法鉴定书是法院对"外挂类"刑事案件定案的重要参考 28,游戏公司应与司法鉴定机构充分沟通后,确定需要对哪些游戏功能、数据结构或代码进行分析鉴定。如果是数据修改类外挂,重点鉴定其对游戏核心数据的篡改方式和影响范围;而对于辅助操作类外挂,则着重分析其对游戏正常操作流程的干扰程度以及是否破坏了游戏的公平竞技环境;
- 如果游戏还未正式上线,可向法院申请行为保全:在全国首例即将正式上线游戏遭受外挂侵害诉中行为保全案 [29]中,江苏泰州高新法院认为申请人某网络公司可能因为外挂行为无法在测试阶段对游戏可能存在的不足和漏洞进行调整和优化,影响后续上线版本的质量,最终裁定被申请人立即删除涉案游戏外挂链接,并不得以任何形式提供涉案游戏外挂软件。申请人在本案中申请行为保全,有效防止了"外挂"可能造成损害的进一步扩大。
Footnotes
1. https://www.ncac.gov.cn/xxfb/ywxx/202411/t20241128_875416.html
2. https://www.yzwb.net/zncontent/3045837.html
3. 图片来源:江苏省昆山市公安局
4. 图片来源:江苏省昆山市公安局
5. 即不适用缓刑,被告人在判决生效后需要在监狱中服刑
6. 即以玩家的第一人称视角为主视角进行的射击类电子游戏的总称,通常需要使用枪械或其他武器进行战斗
7. https://cf.qq.com/webplat/info/news_version3/125/860/861/m640/202406/953710.shtml
8. 参见刘艳红:《人工智能时代网络游戏外挂的刑法规制》,载《华东政法大学学报》 2022年第一期,2022年1月20日
9. 本表格内容来源:同注释10
10. 即"玩家对战环境游戏",游戏中玩家挑战的是游戏程序所控制的"怪物"
11. 本文中指提供侵入、非法控制计算机信息系统程序、工具罪,非法获取计算机信息系统数据、非法控制计算机信息系统罪和破坏计算机信息系统罪三项罪名的合称
12.《最高人民法院 最高人民检察院关于办理危害计算机信息系统安全刑事案件应用法律若干问题的解释》(法释〔2011〕19号) 第一条、第三条、第四条
13. 《最高人民检察院 公安部关于公安机关管辖的刑事案件立案追诉标准的规定(二)》第七十一条
14. 《最高人民法院、最高人民检察院关于办理侵犯知识产权刑事案件具体应用法律若干问题的解释》(法释〔2004〕19号)第五条
15. https://gamesafe.qq.com/article/1174.shtml
16. https://wap.bjd.com.cn/news/2023/07/13/10494703.shtml
17. https://mp.weixin.qq.com/s/EOuPgBc1BMsQVw4FyRyPDw
18. 参见(2017)苏0303刑初412号刑事判决书
19. https://mp.weixin.qq.com/s/DfAgHgXi9mZ05LgJtzk_fg
20. 参见(2023)沪0117刑初1069号刑事判决书
21. https://news.cnr.cn/kuaixun/20240507/t20240507_526696178.shtml
22. 参见(2020)豫1003刑初83号刑事判决书
23. 参见(2018)豫0811刑初496号刑事判决书
24. 同注释20
25. 参见(2019)苏0311刑初85号刑事判决书
26.《检察官谈网络游戏"外挂"》,顾伟,上海市徐汇区人民检察院检察官 https://mp.weixin.qq.com/s/fswq1BQz8Avvuxf__Jc5eg
27. https://www.spp.gov.cn/zdgz/202012/t20201227_503682.shtml
新增第(六)款:未经著作权人或者与著作权有关的权利人许可,故意避开或者破坏权利人为其作品、录音录像制品等采取的保护著作权或者与著作权有关的权利的技术措施的,违法所得数额较大(三万元以上)或者有其他严重情节的,处三年以下有期徒刑,并处或者单处罚金;违法所得数额巨大或者有其他特别严重情节的,处三年以上十年以下有期徒刑,并处罚金
28. 同注释21
29. https://mp.weixin.qq.com/s/t8KnHvO9pyGgiAenz8R5lw
本文首发于IPRdaily.
The content of this article is intended to provide a general guide to the subject matter. Specialist advice should be sought about your specific circumstances.