Executive Summary
On September 11, 2020, the Office of Investment Security, Department of Treasury issued a final rule that significantly revised, modified and replaced mandatory declaration provisions that had been effective since February 13, 2020, for certain foreign investment transactions involving critical technologies. These revisions will be effective October 15, 2020.
Below, we have summarized the changes to the provisions and provided an updated example, as well as an updated flowchart, illustrating a decision tree on whether a transaction is a covered transaction and whether a mandatory declaration is required. Please reach out to your relationship attorney with any questions.
CFIUS Regulations' Background and Upcoming Changes
Earlier this year, the Office of Investment Security, Department of Treasury had published its final regulations, which became effective February 13, 2020 ("February Regulations"), implementing the Foreign Investment Risk Review Modernization Act of 2018 ("FIRRMA"). FIRRMA amended Section 721 of the Defense Production Act of 1950 (the "DPA") and had significantly expanded the definition of "covered transaction" and broadened the Committee of Foreign Investment in the United States' ("CFIUS") jurisdiction to review other transactions. A detailed summary and explanation of the February Regulations can be found here.
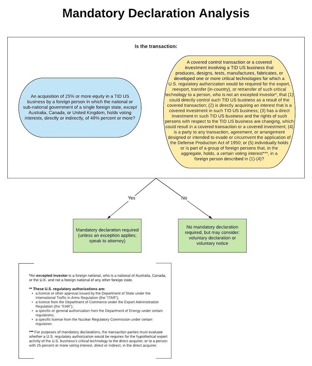
Specifically, the February Regulations established mandatory declaration requirements for certain transactions involving a "TID U.S. business," namely a U.S. business that produces, designs, tests, manufactures, fabricates, or develops one or more critical technologies. Under the February Regulations, a transaction required a mandatory filing if the transaction was:
- A covered transaction that results in the acquisition of a substantial interest in a TID U.S. business by a foreign person in which the national or subnational government of a single foreign state, other than Australia, Canada, and the U.K., have a substantial interest; or
- A covered investment in a TID U.S. business that produces, designs, tests, manufactures, fabricates, or develops on or more critical technologies that are either (i) utilized or (ii) designed specifically for use in certain industries that CFIUS has identified in Appendix B to 31 C.F.R. part 800, such as aircraft manufacturing and primary battery manufacturing industries ("Appendix B").
The new rule ("October Rule") changes these requirements by deleting Appendix B and instead focusing on if certain U.S. governmental export, reexport or transfer licenses would be required. Effective October 15, 2020, a transaction will require a mandatory filing if the transaction is:
- A covered transaction that results in the acquisition of a substantial interest in a TID U.S. business by a foreign person in which the national or subnational government of a single foreign state, other than Australia, Canada, and the U.K., have a substantial interest; or
- A covered transaction involving a TID U.S. business that produces, designs, tests, manufactures, fabricates, or develops one or more critical technologies for which a U.S. regulatory authorization would be required for the export, reexport, transfer (in-country), or retransfer of such critical technology to a person that (1) could directly control such TID business as a result of the covered transaction; (2) is directly acquiring an interest that is a covered investment in such TID business; (3) has a direct investment in such TID business and the rights of such persons with respect to the TID business are changing, which could result in a covered transaction or a covered investment; (4) is a party to any transaction, agreement, or arrangement designed or intended to evade or circumvent the application of the DPA; or (5) individually holds or is part of a group of foreign persons that, in the aggregate, holds, a certain voting interest, as described below, in a foreign person described in (1)-(4).
For purposes of mandatory declarations, the transaction parties must evaluate whether a U.S. regulatory authorization would be required for the hypothetical export activity of the U.S. business's critical technology to the direct acquirer, or to a person with 25% or more voting interest, direct or indirect, in such a direct acquirer. This 25% threshold also applies to interest in the general partner, managing member, or equivalent, if the entity is primarily directed by or on behalf of a managing partner, managing member, or equivalent. Notably, to determine the percentage of voting interest for purposes of mandatory declarations, held indirectly by one person in another, any interest of a parent will be deemed to be a 100% interest in any entity of which it is a parent.
The October Rule defines "U.S. Regulatory Authorization" to mean:
- a license or other approval issued by the Department of State under the International Traffic in Arms Regulation (the "ITAR");
- a license from the Department of Commerce under the Export Administration Regulation (the "EAR");
- a specific or general authorization from the Department of Energy under certain regulations;
- a specific license from the Nuclear Regulatory Commission under certain regulations.
The October Rule provides a carve-out to the mandatory filing requirement under Section 800.401 and does not require a mandatory declaration if each of the critical technologies and foreign person, in the context of an export, reexport, or transfer, are eligible for certain license exceptions under the EAR.
Lastly, the October Rule made a clarifying amendment to the definition of "substantial interest" for entities with a general partner, managing member, or equivalent. In the case of an entity whose activities are primarily directed, controlled or coordinated by or on behalf of a general partner, managing member, the national or subnational governments of a single foreign state will be considered to have a substantial interest in the entity if they hold 49% or more of the interest in the general partner, managing member, or equivalent.
Sample Analysis
Foreign Corporation A is a Japanese company with its principle place of business in Tokyo, Japan. A foreign national of China owns 25% of the voting shares of Corporation A. Corporation A acquires 100% of the interest in Corporation Y, a business located in Schaumburg, Illinois that is engaged in interstate commerce in the U.S. and manufactures a critical technology controlled under EAR. Under EAR, a license is required to export the critical technology to China, but not to Japan.
Question 1: Is Foreign Corporation A acquiring in a TID US business?
Answer: Yes. Corporation Y is a TID U.S. business. It manufactures critical technology.
Question 2: Is this a covered transaction?
Answer: Yes. Corporation Y is a U.S. business. Foreign Corporation A will acquire 100% interest in Corporation Y, which would result in foreign control of the U.S. business.
Question 3: Is a mandatory declaration filing required?
Answer: Yes. Corporation Y manufactures critical technology controlled under the EAR. Even though the EAR does not require a license to export critical technology to Japan, the EAR requires Corporation Y to obtain a license to export its critical technology to China. While the direct acquirer, Foreign Corporation A, is a foreign national of Japan, the Chinese foreign national's 25% voting interest in Foreign Corporation A makes the declaration of the acquisition mandatory because an export license is required under the EAR to export critical technology China.
Updated Decision Tree


The content of this article is intended to provide a general guide to the subject matter. Specialist advice should be sought about your specific circumstances.